|
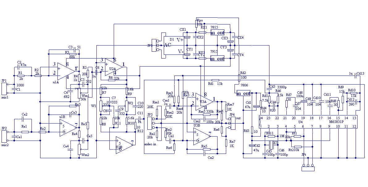
本电路采用日本三菱最新一代数字卡拉OK集成电路M65831组成,其优越的性能远非一般市售的音响VCD的卡拉OK电路所能比拟,因此,该集成电路被常用于中高档音响电路中,那么是不是只有拥有高档音响器材才能欣赏此类数码混响的演唱效果呢,当然不是,事实上对电子爱好者来说,只要花很少的钱合理设计开发此电路,一样可以获得高档数码的听音效果,下面是电原理图: U1,U2组成话筒的信号放大,高低音音调电路,其中MIC1,MIC2的音量可以独立调节,由运算放大器NE5532或AD712组成;U3为音乐信号,话筒信号,以及由M65831经过数字处理输出的延迟混响信号混合放大电路,由JP4输出。延迟调节,M65831 的4,5,6,7脚为预留的延迟时间控制端,通过控制它的各脚电位可以实现多达16档位的延时档,这样可以外接四个控制开关来实现,或者将设计成单片机控制的方法来实现,也可以用NE555,CD4017等组成电子控制电路,为了便于制作,简化电路,本文介绍的电路将其中将4,5脚设为高电位,留下6,7脚通过SIP外接控制开关来控制延迟时间,可以实现50ms,100ms,150ms,200ms能基本满足演唱调节的要求的时间档控制。关于直通,本电路可以实现当不演唱时的音乐信号直通电路,通过切换键来实现。 (责任编辑:admin) |
















