|
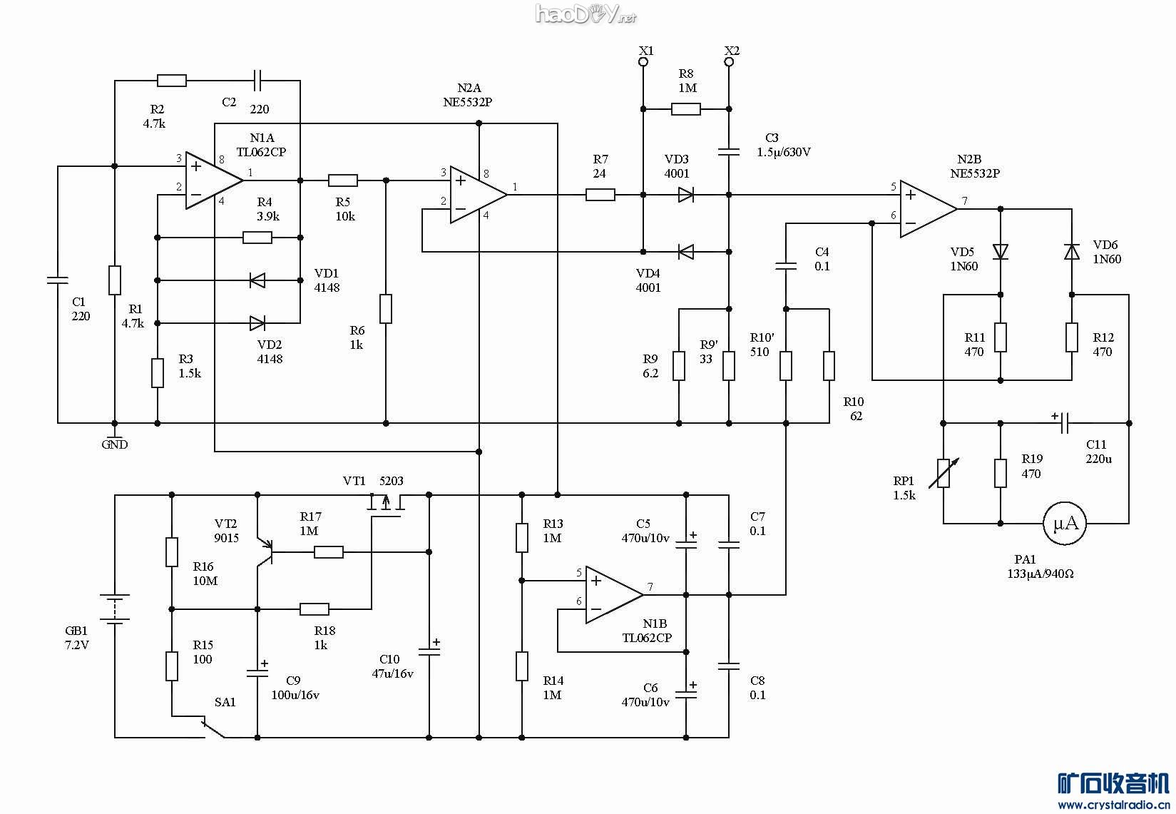
前段时间看了好几个介绍ESR表的文章,外壳有借用500的也有使用通用机壳配微安表头的,思索再三后决定还是穿万用表这件衣服好,首先刻度现成其次外形是个测量仪表再则有外围配件可选。既然决定用现成的表改装了就上淘宝搜索15元以下的万用表,要求中值电阻约5Ω的(觉得一般电解电容的ESR不太大,中值高了分辨率不好),先选中一款MF110的,觉得体积比较小巧价格也不贵,网上价格最低5元,居然与运费相当,趁离春节还几天市场还开着溜了趟市场10块拎回两(走路,绿色环保不花钱),拿回细看发现是电平表头,感觉不太好,又淘,JO411进入眼帘,睡一觉赶最后一天熟门熟路再来块411,花15元,这表中值6Ω,网上看到也有5的,两款表都温州南亚的,411是碳素针的有反光镜,这镜玻璃不玻璃不知道但比现在南京47的反光要好。 补充一点:现成表除了有现成刻度,比单买表头、外客、插座啥的要便宜。另411的线性不是很好,不过现在的南京47表线性也不咋地。 表买来后就开始选电路了,ESR的电路也有好几种,好象无线电的长度长点就选它了,用面包板插了,我用两节5号电池大小的3.6V锂电作电源,接表头再接电阻箱粗略的试了下电路没大调整基本确定了电路。 然后就是画电路图,接着测量尺寸设计印制板图,在411的设计好后,本着不浪费的精神把110的也做了。411的比电路图多了x0.5和x10开关,拆原机的表笔插座和调零电位器及两1N4007来用,110拆原机的表笔插座没调零电位器的。 以下是电路图 这是印制板图 这是完工后的哥俩 ![]() 使用感光法制作PCB 这是第一次做出来的PCB 在后继制作中发现把场效应管的封装搞错了,在加上开孔的时候多开了就把411的那块报废了,然后重新设计再做 第二次的411板 第一次的110板没问题就先开工焊板,焊接完成 |




















