|
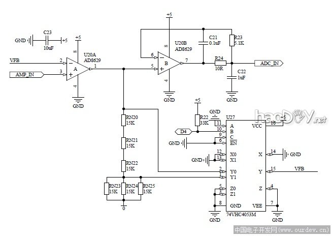
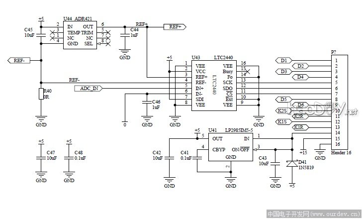
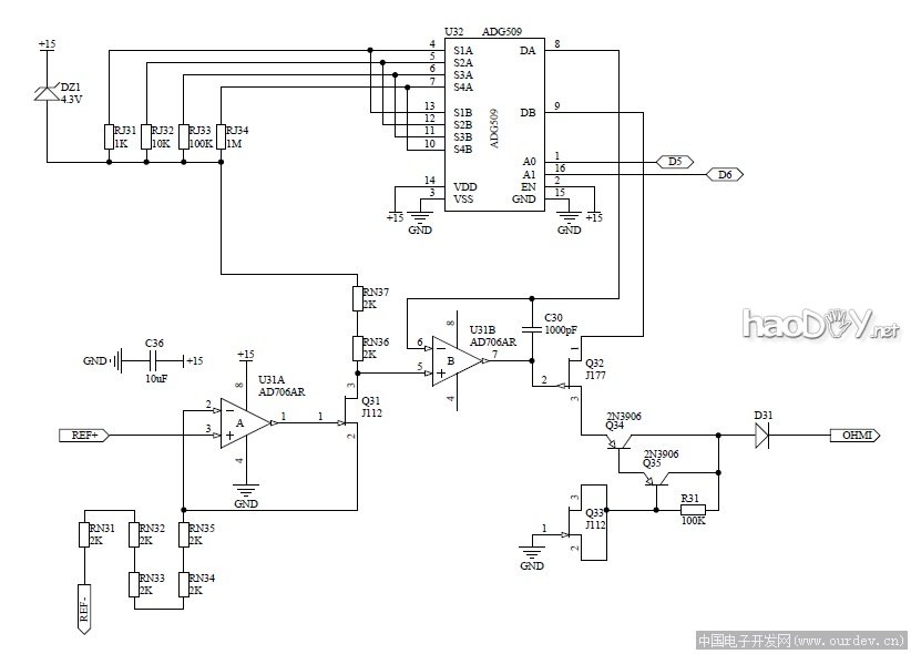
U01B为测量系统提供中点参考电位(也就是LOW端子的电位)。 这里需要提下的是分压电阻采用了50ppm的晶圆电阻构成阵列,下面PCB敷铜均温,从实际效果看还是非常不错的。 U01由于要求不高所以采用了低成本的MCP6002。 模拟开关原计划用MAX328的,但由于货源原因,用ADG508代替了。 程控放大: ![]() (原文件名:62_111c128646140923ee2d104eac6a7.png) 这里采用了AD8629作为主放大器,该器件为低噪声斩波稳零放大器,U20A根据U27选择的反馈信号配置成X1或X10放大器,U20B是一个驱动驱动容性负载的缓冲器,用以驱动ADC。 同样的这里的分压电阻采用了3串:3并构成的9:1分压器,由于要求不高模拟开关采用了采用了高速CMOS的74HC4053 Ref and ADC: ![]() (原文件名:62_0ed7128646140858cffc865977f49.png) U44是2.5V精密带隙基准,采用ADR421B他能稳定地驱动1uF的容性负载,最大3ppm/C的温度系数,1.5uV pp 0.1~10Hz 噪声 U43采用24Bit低噪声ΣΔ ADC LTC2440 可提供接近21Bits的有效位。 U41为低噪声LDO调节器LP2985,为模拟部分提供5V电源。 欧姆电流源: ![]() (原文件名:62_e3b31286461415a62fc009abb26b9.png) U31为低偏置电流精密运放AD706,其中U31A和Q31起到参考电压缩放-转移的作用,将2.5V的基准转换成比标准电阻(RJ31~RJ34)公共端低1V输入到U31B的正,模拟开关用于选择4个标准电阻(开尔文接法),Q32是PJFET受U31B控制保持标准电阻两端的电压为1V,Q33~Q35 与 D31 组成保护电路(Q34,Q35实际为高反压PNP管2N6520,Q33为低漏电流N-JFET PN1117A)。 DZ1与R30构成降压电路使得U31B的输出能足够的正使Q32截止。 外观介绍: ![]() (原文件名:62_b38f1286463384a8819c3b328cd0f.jpg) 最上方的是OLED显示屏,蓝绿色128X32点阵,亮度比较高,在室外强光下也可以看清楚,整体感觉比较像VFD, 下面是3行4列的键盘阵列,在测量模式下他们的意义如下 ![]() (原文件名:62_e41a128646344024efb4d8b24213d.jpg) (在帮助模式下显示的提示,按下对应位置的按键就会有更详细的英文说明) ![]() (原文件名:62_6bf3128646347219a66871a5e3cc4.jpg) VLT OHM AMP TMP UP AR NUL NEW LOW DF ZRO STR VLT 电压测量。 OHM 电阻测量,如果已经是电阻测量模式了再次按下,就是在4线和2线制之间来回切换。 AMP 电流测量。 TMP 温度测量。 UP 切换到更高的量程,同时关闭自动量程切换。 AR 切换是否开启自动量程转换。 NUL 捕捉当前值作为偏置补偿。 NEW 备份当前的数据文件,创建新的数据文件作为当前文件。 LOW切换到更低的量程,同时关闭自动量程切换。 DF切换是否开启数字滤波。 ZRO 将偏置补偿置零。 STR 切换是否开启数据文件保存。 再下面是 PWD PLED SDLED RST PWD 电源按钮,待机时按下开机,工作时按下呼出系统菜单(位置对应3行4列的键盘阵列) ![]() (原文件名:62_82a9128646354811eb8aef79e7e39.jpg) Help 1M 30M Time Off 5M 1H Cal Auto 10M 2H Ver 这些符号的意义如下: Help显示帮助菜单 Off 关机 Auto 切换是否10分钟自动关机 Time 设置系统时间 ![]() (原文件名:62_a05c128646438134fbc5e3daf9932.jpg) (时间菜单的帮助) ![]() (原文件名:62_da771286464423949fbba5083def4.jpg) (时钟设置菜单) Cal 呼出校准菜单,关于校准内容后面会详细介绍 ![]() (原文件名:62_21161286464460c6f4c86799337d6.jpg) (校准菜单) Ver 显示固件版本号 ![]() (原文件名:62_334f12864644896ddeb30eadf8bf0.jpg) 1M 5M 10M 30M 1H 2H 进入 1分钟到2小时间隔的唤醒采样模式(该模式下按PWD键可以退出唤醒采样模式) PLED 指示电源良好(工作状态) SDLED 指示正在进行SD卡的IO操作 (责任编辑:admin) |


































