|
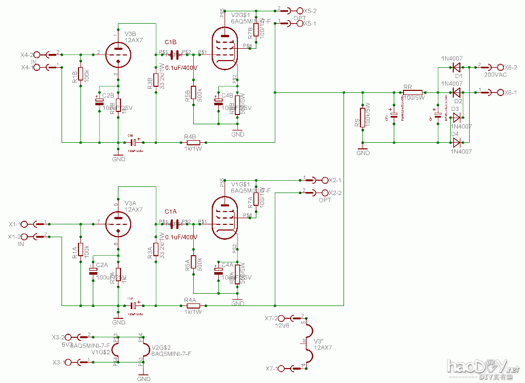
前言: 真空管機自很早以來,在Diy音響界就占有一席之地,原因無它,簡單的零件就可以獲得 好聲.秉除複雜的線路,二級放大風靡了許多年輕的玩家,也間接吸引許多想一虧堂奧的 朋友涉入Diy界,要說小管機是Diy音響的入門磚,實在一點也不為過. ![]() 圖說:使用6922(6DJ8)電容交連6AQ5套件,也是DS最新力作,管機新手的最佳選擇 本次要介紹給各位的是DS最新力作:6AQ5單端小管機,採用了6DJ8(6922)作一級放 大推動6AQ5, 讓我們來看看6AQ5的資料: ![]() 圖說:6AQ5,又稱6005,可代用的為6HG5,6669,資料可看: http://hereford.ampr.org/cgi-bin/tube?tube=6AQ5 6AQ5的燈絲為6.3V/0.45安培,為四極管,小7腳管座,屏壓可達250V,在A類工作可達 2W!! ![]() 圖說:DS新年機種2005年式,6AQ5全貌!! 為何會選用6AQ5?因為6AQ5價格非常合理,玩法也有很多種,要知道真空管若未經炒 作,好管子也可以很便宜!! 既然管子可以以合理的價格取得,那DS就可以將多數預算投資在PCB板及用料上面,本 6AQ5套件的PCB,與以往DS所作的是一樣,2.4mm厚玻璃纖維板,加厚銅泊,鍍金藍色 防焊漆,一切以最高標準生產. 有了好的PCB,線路也不含糊,讓我們看看以下本機線路: ![]() 上圖:本機6AQ5線路,採用二級放大,電容交連,(按上圖可看大圖) ![]() 第一級採用的是6922,PCB板上會標示12AX7,事實上,可用12AT7,6DJ8代用 ![]() 上圖:大量採用發燒級電容,濾波是用RIFA PHE532系列560uf, 在PCB的規劃上面也有相當大的彈性,只要將整流濾波中標示"RR"的電阻(100歐 姆/5W)更換成CHOKE,就成了C-L-C濾波架構,擺位也相當的合理 ![]() 退交連電容方面,採用Nichicon PT系列發燒電容,用料絕不含糊!! ![]() 在陰極旁路電容方面,更使用Nichicon FX音響級電容 ,以往發燒捕料,在此列為標準配 備!! ![]() 交連電容採用BENNIC XPP系列0.1uf ,人聲厚實溫暖,解析度另人讚賞! 另外也加大腳距,連CDE超大電容也裝的下!! ![]() 上圖:6AQ5全貌,所有的電容標示及腳位全部都預留升級空間,雖然是入門機種,但用料 及線路怖局令人讚賞!! 這台新年禮物是DS滿一歲的紀念機種,小小的一片PCB上包含了2聲道,扎實的用料,搭 配合理的怖局Layout,更加強使用上的彈性, ![]() 6AQ5二聲道套件全貌,圖中的Dale5W電阻為樣品測試用,端子台有二種顏色,也是測 試時所隨手用上的 本套件預定1/20上架,套件本身獨立銷售,所搭配的變壓器及OPT和機箱將列為選購配 件.每二聲道預計售價1880元! (责任编辑:admin) |


































