|
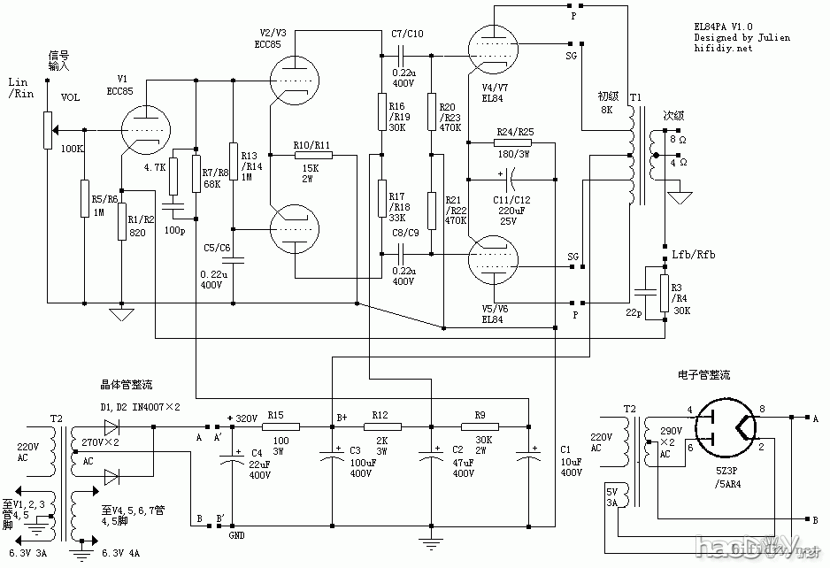
玩胆机虽然没几个月,看书+看帖,观念被灌输了一大把,正确的不少,也不乏错误的,其中有一条就是: 单端比推挽好听,因为单端偶次谐波丰富,而推挽的偶次谐波都被对称抵消掉了,所以只剩下奇次谐波。所以就不好听。即使单端失真大,推挽失真小,也是单端好听。这话可不是我编的,某些书上,杂志上,甚至一些老烧都是这么说。 就是由于这个观念,做了好几台单端才开始玩推挽。也是抱着试做一台常常新鲜的心情玩的。 做好之后疏于调试,满功率时失真达到1.6%(菜鸟水平低 ),虽然比以前做的几台单端指标都好不少,心理还是不踏实。实际听感也不错啊,至少不比单端更差啊。还真没发现不如单端。果然有朋友回帖指出,我这1.6%的失真全是奇次谐波,听感应该不如单端5%的失真。而DVTRISTAR老师当时就回帖指出:“这里1.6%全部奇次谐波失真,也是不对,前级,倒相产生的谐波,2,3次失其,不能在推挽消除,推挽只能消除本级产生的二次谐波,因此这1.6%中包含偶奇次失真” 原来如此啊! 但是凭感觉,既然推挽一级的偶次谐波全抵消掉了,那么前级和倒像产生的偶次谐波还能能有多少呢?应该不多吧?推挽机应该还是以奇次谐波为主吧? 这倒让我想弄明白,到底我这台机,偶次和奇次谐波占什么比例。 这就需要频谱仪了,可惜这玩意儿太贵,一直没狠下心来买一台。倒是看到KT133兄的帖子才想起来,测试声卡的RMAA软件可以客串一把频谱仪的作用。虽然此软件被不少人说成不适合测试HIFI器材,但毕竟是免费的,试用一下又不破费。 胡乱搭了个环境。和失真仪对比测试了一把,发现两者之间的差别并不大,给我增加了信心。用这个软件测测我这台推挽偶次和奇次谐波的比例。 我这台机器用了J版电路,只是手头没有ECC85,用了12au7替换: [
这是测试的这台机器 ![]()
这是我这次测试时,功放与电脑声卡连接的示意图,由于怕输出功率太大烧了声卡,这次仅测了2w(4v)输出功率时的谐波失真频谱。 ![]() 这是测得的失真情况 从图上可以看到,总谐波失真为0.1286%,2K处的二次谐波,为-60DB,3K处的三次谐波,为-95DB 二次谐波-60db=0.1% 三次谐波-95db=0.001778 二者之间相差56倍之多,谁说推挽机只有奇次谐波了?谁说推挽机奇次谐波大了? 说句题外话,DB和百分比的换算蛮麻烦的,有个换算计算器跟大家共享。 ![]() 点击可以下载,文件很小就5K。不但可以换算TDH,还可以换算电平,好用的很,呵呵。 APTS+Units+Convertion+Tool.rar (5.51 KB)
回来继续说这个话题,需要盗用KT133兄几张图 ![]() ![]() KT133兄的机器做的漂亮啊,同样是2w功率时,总谐波失真只有0.023,比我那台强多了。其中: 二次谐波-78DB=0.012589 三次谐波-81DB=0.008913 也是二次谐波比三次谐波大。 以上两个证据证明,推挽机有二次谐波,且推挽机未必是以三次谐波为主。 本人菜鸟,胡乱测试,欢迎大家拍砖!!! (责任编辑:admin) |


),虽然比以前做的几台单端指标都好不少,心理还是不踏实。实际听感也不错啊,至少不比单端更差啊。还真没发现不如单端。































