|
闲话不说先上电路图~
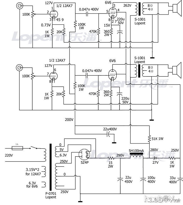
乐潘官方的图,电源部分做了一点小改动,15R电阻去掉,扼流圈换为100R 5W电阻~ Day1: 已经准备了快两个星期了,精打细算地在淘宝淘了老长时间,把原本500¥才能搞定的6P6P单端机精简到了只花费了350¥ ~管子用的曙光6P6P和6N4,电容有些是拆机货,机箱买的cnjohnson大哥的,电源牛从一家定做变压器的厂家订的,只花了66块钱 ,输出牛是苯基溴化镁童鞋赞助的一对5k C牛~今下午机箱和电源牛才到货,所以动工晚了点,搞到晚上吃饭,电源算是接好了,插上管子后灯丝点亮正常,可以安心收工了今天~ ![]() ![]() 再来秀下我的工作环境~ ![]() ![]() Day2: 由于苯基溴化镁赞助的C牛还得过几日才能到,所以俺也不着急了,慢慢焊吧~ ![]() 焊好的RCA座~ ![]() 今天的内部布局,大部分线都接好并整理好,计划明天把电源滤波板搞定~ ![]() 灯丝加电,表现正常(昨天忘了发这张图了,今天补上~): ![]() Day3: 依旧在等牛。。。 今天的进度: ![]() DIY的简易滤波板~ ![]() 今天又被电到了。。。电容没放干净电,拧螺丝时。。 Day15: 实在忍不住了,刚从淘宝订了对60¥的牛,还是潍坊老乡的,on the way,明天应该能到了,到了马上开工继续~ Day16: 终于完工了!兴奋ing~ 迟到的牛。。。(还是俺自己掏腰包买的。。。俗话说靠天靠地不如靠自己啊~) ![]() |




~
































