最好的电子音响科技diy制作网站

haoDIY_音响电子电脑科技DIY小制作发明

当前位置: 主页 > 音响DIY > 胆机DIY > 后级DIY >

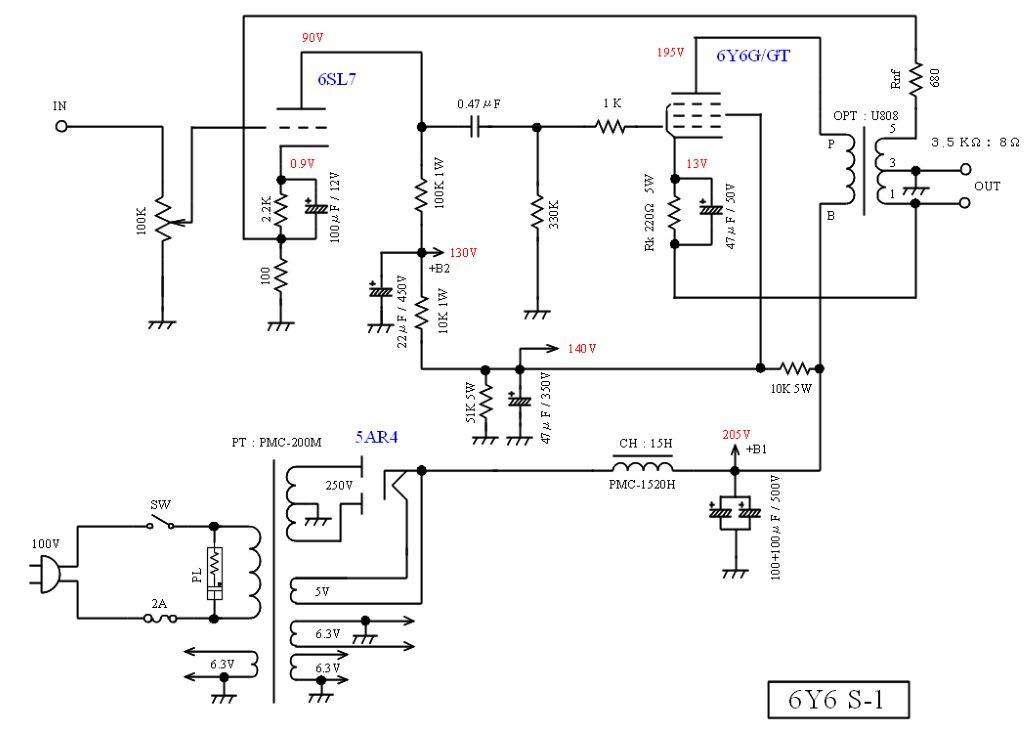
长谷川先生制作的6sl7+6Y6电子管单端放大器胆机

时间:2013-01-17 19:02来源:未知 作者:admin 点击:
长谷川老师是维纳斯电子管放大器的计划参谋,6Y6是他保举给各人的一款较量超值的放大器 输出有5瓦以上,管子是RCA的,前面可以用SRPP线路替代。

长谷川老师是维纳斯电子管放大器的计划参谋,6Y6是他保举给各人的一款较量超值的放大器

输出有5瓦以上,管子是RCA的,前面可以用SRPP线路替代。

长谷川先生制作的6sl7+6Y6电子管单端放大器胆机

长谷川先生制作的6sl7+6Y6电子管单端放大器胆机

长谷川先生制作的6sl7+6Y6电子管单端放大器胆机


长谷川先生制作的6sl7+6Y6电子管单端放大器胆机

(责任编辑:admin)
织梦二维码生成器
顶一下
(5)
100%
踩一下
(0)
0%
------分隔线----------------------------
发表评论
请自觉遵守互联网相关的政策法规,严禁发布色情、暴力、反动的言论。
评价:
表情:
用户名: 验证码:点击我更换图片
栏目列表
推荐内容