最好的电子音响科技diy制作网站

haoDIY_音响电子电脑科技DIY小制作发明

当前位置: 主页 > 音响DIY > 胆机DIY > 前级DIY >

破解MARANTZ(马兰士) Model 1 12ax7电子管胆前级 靚聲之謎

时间:2012-08-31 11:17来源:未知 作者:admin 点击:
如果講馬蘭士7是古董發燒友的「夢中情人」相信無不認同,它確實在發燒友心目中所佔的地位匪淺,算是夢寐以求的前級;那麼馬蘭士1的身份地位又豈止「夢中情人」那麼簡單圖(1)。只因它比M-7更稀有,氣派氣度是完全凌駕在M-7之上,獨立左右聲道,還有分體電源,
如果講馬蘭士 “7” 是古董發燒友的「夢中情人」相信無不認同,它確實在發燒友心目中所佔的地位匪淺,算是夢寐以求的前級;那麼馬蘭士 “1”的身份地位又豈止「夢中情人」那麼簡單圖(1)。只因它比M-7更稀有,氣派氣度是完全凌駕在M-7之上,獨立左右聲道,還有分體電源,金色的焗漆面板和全金屬的旋扭,單以外觀看就已是極盡豪華。

圖(1)
破解MARANTZ(马兰士) Model 1 12ax7电子管胆前级 靚聲之謎 

圖(2)
破解MARANTZ(马兰士) Model 1 12ax7电子管胆前级 靚聲之謎 

圖(3)
破解MARANTZ(马兰士) Model 1 12ax7电子管胆前级 靚聲之謎 

圖(3a)
破解MARANTZ(马兰士) Model 1 12ax7电子管胆前级 靚聲之謎 

馬蘭士Model 1前級誕生 : 

  追溯於1951年馬蘭士創辦人Saul B. MARANTZ為了自己對音樂欣賞的熱衷而設計了一部Audio Consolette 前級圖(2),1953年以MARANTZ 為名,開始正式發售Audio Consolette,同時也推出Model 1前級,圖(3)是Audio Consolette的線路圖,可作參考,有時會令我們有少許混淆,特別留意的是V2a和V2b是一支12AU7作輸入和緩衝級輸出的,但Model-1每聲道是全用三支12AX7,鳴謝「琴俠」前輩拔刀相助,提供M-1的線路圖(圖3a),請留意的是這兩線路圖是因應12AX7和12AU7 不同的特性兩設計不同的數值,可供比較。
1956年Model 2是第一部單聲道後級,1958年 M-7才問世。

M-1和M-7比較

  若以M-1和M-7比較,M-7可算是M-1的簡化版本,外觀來看也容易理解,由「四件頭」轉變設計成單部的前級,在這60年代馬蘭士廠同時供應M-1和M-7,給HI FI迷多一選擇,可算是豐儉由人。但我們發覺現年代市場交易流量M-1比M-7少得多,造成現今稀有寥數的M-1原因主要是生產量和「玩家」愛不釋手所致,另方面講,又因M-1是單聲道的,即是五十年代當時,用家是單聲道使用,但到現在相隔50年的歲月,竟還要找兩套相同生產年期和接近「品相」的單聲道前級是何等的難呢?還要留意它們工作服役衰老狀態接近,盡量避免一聲道是數十年都是養尊處優,原封不動的安置包裝內;而易一聲道則鞠躬盡瘁的竭盡疲憊。

改機的遺憾

  近日,友人弄來一套極好品相的M-1,令我心中歡喜萬分,似有久別重逢故人相聚般的親切,以慣常喜愛研究技術的我,當然會是未「開聲」先「開蓋」細看內中的零件狀態,可惜頓然令我心酸不快之感從心中湧出,就是大部份原裝古董電阻被改換了日本的RMA.電阻。第一個不應:是破壞原裝的價值,第二:改變了原有的聲音,失去了音樂感染力和溫暖的感覺。雖然AB電阻(碳芯)在數值的誤差上是大於RMA.;通常5至10%內是不易分辨的,若因AB電阻使用過久而數值失誤是少數個別問題,可極其量是壞一支換一對,也不應「地氈式」徹底更換,還有就是銲錫功夫不應太草率圖(4),在此我不諱言的說:我們應專重設計者和古董名器的原裝價值,珍惜好保養才是愛機之人。或許理解滿腦子理論為依歸的學院派人士或修理工人(我也曾是學院一份子),往往主觀性輕看古董零件(電阻、電容),或但求草草完成修理責任。另方面,或許明解在他們未有足夠的NOS.原裝古董零件,或缺乏個人玩古董機的情操與修養而輕率行事。

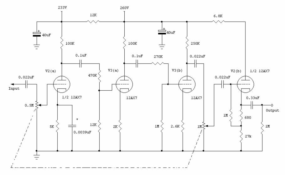
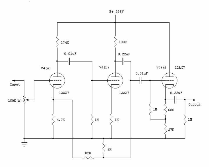
  筆者不妨建議愛發揮自己改機或設計才華之士,何不為自己重新設計或製造屬於「自己」的前級呢?現奉上簡化的M-1(圖5)和M-7(圖6)線路圖,可作比較或試製。在圖(5)的第一級12AX7並聯著5K的陰極電阻的旁路電容0.0039u或可除去不用,是為了補償Loudness Compensator所衰減的高中音。



圖(4)
破解MARANTZ(马兰士) Model 1 12ax7电子管胆前级 靚聲之謎 

圖(5)
破解MARANTZ(马兰士) Model 1 12ax7电子管胆前级 靚聲之謎 

圖(6)
破解MARANTZ(马兰士) Model 1 12ax7电子管胆前级 靚聲之謎 

線路分析

  在線路圖看圖(3)似乎M-1的設計著重Line Amp放大強於M-7,因為M-1的高電平放大Line是用三級放大和加上陰極輸出的緩衝級(與M-7相同),亦可當四級放大,而LP唱盤放大只有兩級放大,M-7 Line Amp部份和唱盤部份都分別是三級放大的。
  說來奇怪的是1953年面世的的馬蘭士 “1” 竟會看重Line Amp多於phono?這年代的主要音源是唱盤! 當然不會忽略phono stage!若細看線路圖就可見M-1是很有代表性的設計,而整部前級的結構和聲音的調校是整體而一氣苛成,也是聲音互補協調的。唱盤放大部份的兩級放大是用負回輸CR.電容電阻衰減式,有趣而好玩的是可隨「用者」喜好調校的LP衰減電路,即近似RIAA均衡網路,因五零年代當時RIAA還未完全統一,也有些45轉或78轉的黑膠唱盤片錄音時是未依據這錄音與重播的均衡增益和衰減曲線,所以M-1這部份做成自由選擇的phono級高音和低音調校,是多麼的靈活和適應個人口味。若單以phono級來看M-1的動態和控制力是不及M-7的(因M-7是三級放大的),不過M-1的Line Amp部份有足夠的能量和動態彌補了本機phono之輕微不足之處,因有四級放大和沒有負回輸的結構,增益高是為了CR衰減的高低音調控制和連續可調的響度補償的電平衰減所需,還有是輸出的緩衝級之前是有電平控制的(相連同步於第一級的輸入端音量控制)。 

零件還原 

  這套M-1交在筆者手上,任務當然就是盡量還原應有的零件(電阻和整理銲錫接點),只要Match配對電阻在左右聲道低於5%誤差就可以了。
請看圖(7)和圖(7b)來機前的狀態,圖(8)是依原裝數值的電容電阻給它還原的狀態。幸好筆者手頭仍有少量健康良好的Sprague Bumble Bee電容,用在這「名器」機上也是甘願的,又因來機時電阻和電容的數值是被更改了,於是要參照線路圖的數值來作這還原工程,若選擇更換Sprague斑間的電容時,必須測試電容的阻隔直流性能(漏電),不過按線路的特性,馬蘭士 “1”對電容漏電狀態要求相對M-7直接交連的0.01u就不算太高,因為每一級都不是直接交連的。



圖(7)
破解MARANTZ(马兰士) Model 1 12ax7电子管胆前级 靚聲之謎 

圖(7b)
破解MARANTZ(马兰士) Model 1 12ax7电子管胆前级 靚聲之謎 

圖(9)
破解MARANTZ(马兰士) Model 1 12ax7电子管胆前级 靚聲之謎 


分體電源整流部份

  另外一點是分體電源整流部份,M-1是左右聲道獨立的電源,以音效和電氣特性來說,對左右聲道的分隔度是比M-7優勝的,而整流雖同樣是與M-7相同的 “硒”整流,不同處M-1是全波整流也比M-7優勝,因全波整流的效率和速度是優於半波整流,但必須有兩組高壓的電源牛和兩組整 “硒”。
在完成M-1主機放大的還原工程後,驗查分體電源,不幸的!整流硒也是被新式的二極整流子取代了圖(9),但因新式的整流子在聲音的表視是不能取代 “硒”的,可惜是!找尋“硒”不是用錢就可以解決的問題。為了這套漂亮的M-1,筆者只好拿出收藏多年的古董橋式硒整流器,是NOS.未用的,上面印著300v 100ma,因橋式整流是四組的整流元件,而在M-1的全波整流只須兩組便夠,於是就不惜一切的將這橋式硒整流器解剖,內中有36片 “硒片” 圖(10),因已知耐壓值是四組300v的組件,每組是9片,即是每片耐壓值是33.3v,若以安全和耐用的要求來說,這分體電源整流的耐壓值最好要有400v左右,即用12片x 33.3v = 400v,就是最理想,又因安裝“硒片”是要求較高的技術,包括固定位置和高壓測試,暫且容許日後個別講解。

《後語》
【要好好的運用這「得來不易」的硒片,已知這硒片組的最高電流可達100ma;而以單一聲道的M-1是須用電流值低於10ma,為了省儉和令硒片不佔太大面積空間,此時頓萌將這堆硒片加工切割之念圖(12),即使是每片切一半都有50ma,是足夠使用的電流值 , 可見硒片底和面是因正和負極所用不同的處理物料,而有不同的表面,我們可以 ""接 "" 和 ""接 ""的將它們串聯起,就好像電池的正負串聯方式增加高電壓。
經驗所得的是不能單憑剪刀或機械的切割,因為會將二極硒片短路(又浪費一件硒片了)。
可惜的是時候交稿(10月7日)了,不得不向《膽機世界》的讀者和主編致歉。另方面令我雀躍萬分的亦是今天,因來了從事高科技金屬製品廠的發燒友東主,見在下臉有難色,一問之下,他竟信心十足且挻身而出仗義幫助,真是何等的感激。據「鍾」兄細言講解,是用先進的科技切割技術,以金屬「鉬」絲線通過高頻電流火花切割出的金屬片,能垂直急速而平滑的切割面是酒脫而乾淨利落的;還有再感激他做事「為人為到底」,他廠房設備還可為我用電木材料製造安裝的支架,安全且穩固亦美輪美奐的支架 圖(11),「鍾」兄就為眾多馬蘭士的機主貢獻出一曙晨光,是發燒友之福啊!】

圖(8)
破解MARANTZ(马兰士) Model 1 12ax7电子管胆前级 靚聲之謎 

圖(10)
破解MARANTZ(马兰士) Model 1 12ax7电子管胆前级 靚聲之謎 

圖(11)
破解MARANTZ(马兰士) Model 1 12ax7电子管胆前级 靚聲之謎 

圖(12)
破解MARANTZ(马兰士) Model 1 12ax7电子管胆前级 靚聲之謎 

玩膽樂趣

  圖(8)頂視圖,按位置由左至右V-1是唱盤放大級,中間的V-2是Line-amp的輸入和緩衝級,V-3是響度補償Loudness-Compensator和音調控制Tone-Control,若一嘗玩膽樂趣則須知左右聲道共有六支12AX7,並不必要六支都用同一牌子種類的膽,而是可以兩聲道按不同放大位置配對的選擇,即兩聲道的V-1是一對、V-2是一對、V-3也是一對,若不用唱盤而只用CD者,則V-1就無須用靚膽了。 (责任编辑:admin)
织梦二维码生成器
顶一下
(5)
71.4%
踩一下
(2)
28.6%
------分隔线----------------------------
发表评论
请自觉遵守互联网相关的政策法规,严禁发布色情、暴力、反动的言论。
评价:
表情:
用户名: 验证码:点击我更换图片
栏目列表
推荐内容