1、在香港老李的BB管胆PCB板式FM收音机成功后,准备开工再操铬铁焊机!朋友刚折好试手机壳!
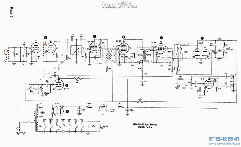
2、中周用本坛广州李师父和山东张师父的!
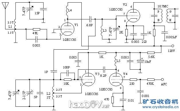
3、线路图如下:
4、明天打洞
-
DSCF7669.JPG (40.5 KB, 下载次数: 35)

-
-
DSCF7676.JPG (65.74 KB, 下载次数: 33)

-
-
DSCF7675.JPG (66.43 KB, 下载次数: 33)

-
-
DSCF7674.JPG (45.29 KB, 下载次数: 29)

-
-
DSCF7673.JPG (46.31 KB, 下载次数: 35)
#p#分页标题#e#
-
-
DSCF7672.JPG (66.12 KB, 下载次数: 37)

-
-
DSCF7671.JPG (41.51 KB, 下载次数: 32)

-
-
6C4收音机.jpg (94.51 KB, 下载次数: 81)

-
-
6C11收音机.jpg (87.44 KB, 下载次数: 74)

-
-
FM收音机图纸2.jpg (78.73 KB, 下载次数: 70)

#p#分页标题#e#
-
-
PHILIPS A2C05A FM STEREO MULTIPLEX ADAPTER.jpg (185.88 KB, 下载次数: 81)

-
-
高频头.jpg (46.09 KB, 下载次数: 82)

共用电源和前级、功放,用一套时,不插管就行!主要是试验线路和不同的电子管!
坛上的同学都说一焊就响,我就焊不响! 元件不多,有点不服气!
上午打洞完成
DSCF7677.JPG (42.48 KB, 下载次数: 37)

估计要重点检查高频头混频部分,中放级就没有几个元件的!加油!永不言败
昨天又开了一阵工
-
DSCF7678.JPG (74.46 KB, 下载次数: 19)

-
-
DSCF7679.JPG (77.29 KB, 下载次数: 18)
#p#分页标题#e#
-
-
DSCF7680.JPG (72.63 KB, 下载次数: 16)

-
-
DSCF7681.JPG (66.76 KB, 下载次数: 19)

-
-
DSCF7682.JPG (66.75 KB, 下载次数: 20)

-
-
DSCF7683.JPG (44.25 KB, 下载次数: 22)

-
-
DSCF7684.JPG (70.72 KB, 下载次数: 21)

-
-
DSCF7685.JPG (66.65 KB, 下载次数: 21)#p#分页标题#e#

在老大的PCB的胆FM收音板的焊制成功后,看出一点经验,估计搭棚焊FM收音机应该会成功的! 
前级和功放级已调试OK!电源:5Z4P整流,CLC滤波,直流250V,6N2J SRPP推6P14+6E2作指示
-
DSCF7686.JPG (72.23 KB, 下载次数: 11)

-
-
DSCF7688.JPG (74.15 KB, 下载次数: 14)

功放部分(接线六国大封相。。。乱! 噪音无!)
中放部分刚焊好,用镊子碰下(红点)输入处,反应强烈,估计一焊也会呻吟!
高放、混频是重点!慢慢焊
-
DSCF7694.JPG (69.69 KB, 下载次数: 13)

-
-
DSCF7693.JPG (63.95 KB, 下载次数: 14)
#p#分页标题#e#

-
-
DSCF7692.JPG (81.22 KB, 下载次数: 15)

-
-
DSCF7691.JPG (73.29 KB, 下载次数: 15)

焊到腰酸背痛,终于按图焊完! 
这次没甘好运了。。。。通电响,无台,调可变,有反应!可能接线要改良,未起振!
采用6C11的图纸
-
DSCF7702.JPG (73.27 KB, 下载次数: 16)

-
-
DSCF7701.JPG (74.88 KB, 下载次数: 16)

-
#p#分页标题#e#
-
DSCF7700.JPG (82.05 KB, 下载次数: 15)

-
-
DSCF7699.JPG (73.36 KB, 下载次数: 14)

-
-
DSCF7698.JPG (81.84 KB, 下载次数: 13)

-
-
DSCF7697.JPG (88.41 KB, 下载次数: 13)

-
-
DSCF7696.JPG (89.55 KB, 下载次数: 13)

-
-
6C11收音机-1.jpg #p#分页标题#e#(87.73 KB, 下载次数: 21)

(责任编辑:admin) |