最好的电子音响科技diy制作网站

haoDIY_音响电子电脑科技DIY小制作发明

当前位置: 主页 > 音响DIY > 耳放DIY >

6N11电子管耳放改进版(2)

时间:2014-11-16 17:24来源:itbbs.pconline.com.cn 作者:大╰_╯毛 点击:
用这人小耳机听。 用0R电阻接地。 散热片下的0R电阻,音频地,昨晚通电4个多小时,晚上关机时,听都没问题,今天晚上听,就发现这个电阻挂了,热的。接地点还是不要放在 散热片下 哟! 把地线走成这样,又要好点,

6N11电子管耳放改进版


6N11电子管耳放改进版


6N11电子管耳放改进版


6N11电子管耳放改进版

6N11电子管耳放改进版

用这人小耳机听。
6N11电子管耳放改进版

6N11电子管耳放改进版

6N11电子管耳放改进版

6N11电子管耳放改进版
用0R电阻接地。散热片下的0R电阻,音频地,昨晚通电4个多小时,晚上关机时,听都没问题,今天晚上听,就发现这个电阻挂了,热的。接地点还是不要放在散热片下 哟!
6N11电子管耳放改进版
把地线走成这样,又要好点,但是还是在音量开到30%,感觉是30%,那个点上,很明显。其它的相比这个点,就还好了。就这样了吧。
6N11电子管耳放改进版

想来想去还是换成200V的吧,450V的留着以后做电源部分。但这200V的容量大了,1500UF了。
现在还是换回成470UF的了,1500UF太大了!电位器选 好货,会没有噪声,我断开电位器,试过,木有啊
6N11电子管耳放改进版,供电的开关电源要大于1.5A的电流,我现在用的3.6A的,还有就是电源不好,也会有噪音。
6N11电子管耳放改进版

6N11电子管耳放改进版

做个什么盒子好呢?要是不用开关电源供电,就还差一个T。先用开关电源听着吧。
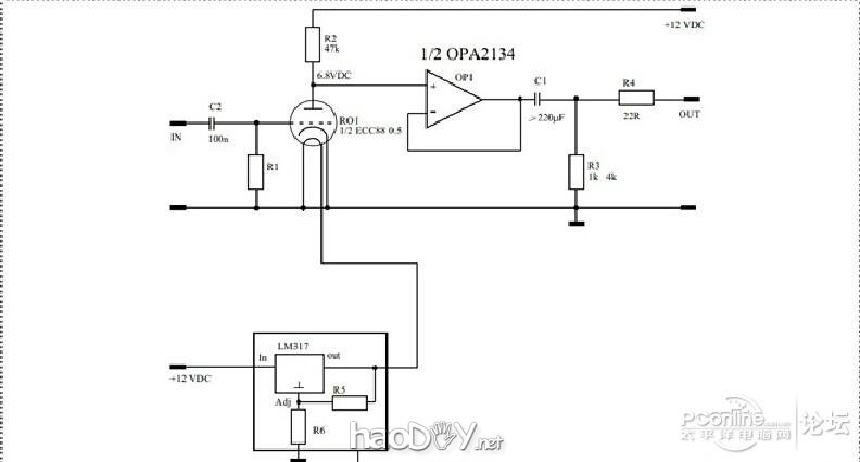
下面这个图是LM317的图,给灯丝供电这个部分。根据自己手里的东西也修改了一个,D1用的1N5408,D2/D3用的1N4007,LED灯最后想想,没要了,因为想看的是电子管的灯丝,所以不能让LED出现了。
6N11电子管耳放改进版

6N11电子管耳放改进版6N11电子管耳放改进版6N11电子管耳放改进版

这个6N11加运放输出的耳放(我用的是5532,便宜)是我在别的地方发现的,所在也要感谢这位网友的奉献,原贴,可以度娘下自己找,我是根据自己手里的材料做的。

6N11电子管耳放改进版




317那里的电阻,原图 上有错,制作时,请按照,我手画的那个图里面的那两颗电阻的阻值,散热片要大哦!建议全部都有精密电阻6N11电子管耳放改进版


6N11电子管耳放改进版


  
6N11电子管耳放改进版
(责任编辑:admin)
织梦二维码生成器
顶一下
(4)
80%
踩一下
(1)
20%
------分隔线----------------------------
发表评论
请自觉遵守互联网相关的政策法规,严禁发布色情、暴力、反动的言论。
评价:
表情:
用户名: 验证码:点击我更换图片
栏目列表
推荐内容