最好的电子音响科技diy制作网站

haoDIY_音响电子电脑科技DIY小制作发明

当前位置: 主页 > 音响DIY > 功放DIY > 前级DIY >

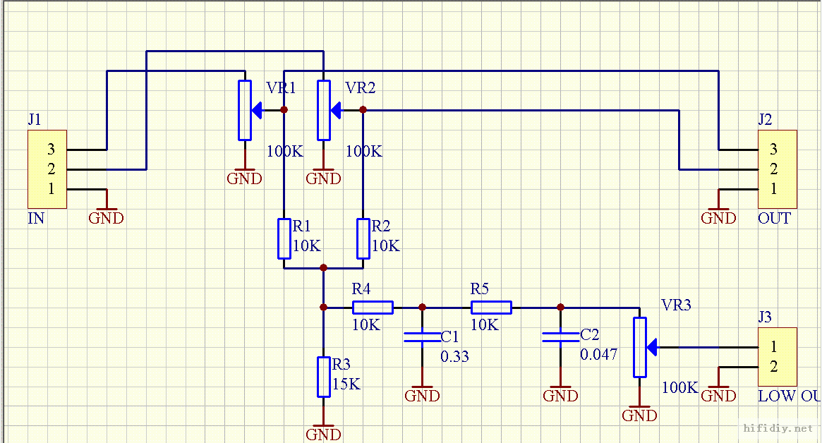
带低音输出的无源前级

时间:2012-09-07 10:54来源:未知 作者:admin 点击:
搜索更多无源前级 http://s8.taobao.com/search?spm=a230z.1.0.99q=%CE%DE%D4%B4+%C7%B0%BC%B6initiative_id=staobaoz_20120824from_bt=1unid=0mode=63pid=mm_10011550_2325296_9002527p4p_str=lo1%3D0%26lo2%3D0%26nt%3D1style=grids=0#J_Filter
带低音输出的无源前级


带低音输出的无源前级

搜索更多无源前级
带低音输出的无源前级
不用供电的 功放用无源前级板前置板音调板 pcb板套件散件
¥2.00
 

(责任编辑:admin)
织梦二维码生成器
顶一下
(2)
66.7%
踩一下
(1)
33.3%
------分隔线----------------------------
发表评论
请自觉遵守互联网相关的政策法规,严禁发布色情、暴力、反动的言论。
评价:
表情:
用户名: 验证码:点击我更换图片
栏目列表
推荐内容