ECC85推6P14(el84)推挽胆机(2)
时间:2012-10-21 12:46来源:hifidiy.net论坛 作者:水东芥菜 点击:
次
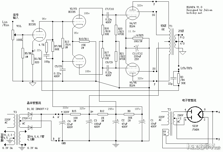
服役中。。 在市电压218V时,牛调在230V输入时的各点实测数据已标在图上。请看 面板都是自己搞的,用电解板开好洞后打磨,再去配回汽车漆(日产车的华彩金F06270那种,调回20元可喷4套机壳了)。 我的机子是用ECC85
服役中。。


在市电压218V时,牛调在230V输入时的各点实测数据已标在图上。请看

面板都是自己搞的,用电解板开好洞后打磨,再去配回汽车漆(日产车的华彩金F06270那种,调回20元可喷4套机壳了)。
我的机子是用ECC85,
6AQ8也可。
6N1我刚才试了,可以响。,第一副接近原色。原本6N1能不能代,我不知道,但是为了能给到坛友“无胆鬼”的回答,又不会误导到他,我在电子管手册里对比过他们的参数与管脚后,用一个6N1插上去能响,但音色我就没去关心。
还有,我也不是很赞同用6N1在这个电路上。
我是用星型法接地,用8欧的假负载电阻插在输出端后,量得L声道1.9mv,R2.1mv。用全频4寸喇叭来试听要贴近才可听到有很小的声。
这种机箱有二个规格:1,外围43*30.5CM 内围39*26CM 高6CM。
2,外围43*28.5 CM内围39*24CM 高6CM。

(责任编辑:admin) |
织梦二维码生成器
------分隔线----------------------------