最好的电子音响科技diy制作网站

haoDIY_音响电子电脑科技DIY小制作发明

当前位置: 主页 > 音响DIY > 胆机DIY > 后级DIY >

6N11 SRPP 6P1单端小胆机之制作笔记!(6)

时间:2012-10-22 20:20来源:hifidiy.net论坛 作者:抹布 点击:
下载 (67.97 KB) 2007-4-19 13:57 3、热转印的板,已用油性笔涂了涂。 下载 (70.69 KB) 2007-4-19 13:57 4、FECL3腐蚀,过了6小时左右,还是不时的在边上搅啊搅才出来的(当初应该用热水)。 下载 (60.74 KB) 2007-
下载 (67.97 KB)
2007-4-19 13:57

3、热转印的板,已用油性笔涂了涂。

6N11 SRPP 6P1单端小胆机之制作笔记!
4、FECL3腐蚀,过了6小时左右,还是不时的在边上搅啊搅才出来的(当初应该用热水)。

6N11 SRPP 6P1单端小胆机之制作笔记!
5、焊好。左边上的软启动电阻,用了4个301欧并联,用数字表选出来。想不通开始怎么会焊成串联,后来改过来。图上是错了的。坚着的电阻也拆了。唉!边做边改中……

6N11 SRPP 6P1单端小胆机之制作笔记!
6、反面看看还行吧?

6N11 SRPP 6P1单端小胆机之制作笔记!
7、25W白炽灯点亮!开始接成LCRCRC滤波时,+B电压180V,电感易出声,很可能是因为峰值电流, 可以用细长螺丝刀带有绝处靠在耳朵上,另一端碰要听的变压器,那个有声测得很准;改成CLCRC时,CLCRC值分别是220U、扼流圈直流电阻88欧、270U、150欧、270U,+B电压250V。25W灯泡正常工作,电阻值约2K,这时250V,电流约120~130mA,按图纸设计的总电流为114mA,基本合乎要求。

6N11 SRPP 6P1单端小胆机之制作笔记!
8、电源滤波板反面的照片。那个小板嵌在中间里面。过几天再测测+B,以保证稳定可用,电源如果可靠工作,其他就不是难事了。
做到那儿发那儿也算是直播吧!哈哈……漏洞多多,有些网友可能也看到,至少有好几处了,实际做的电路与前面图上画的并不全一样,电路以后补上吧!如果对大家DIY有所参考,已经很开心啦!现在做到这份上,对我自己而言多少也有点纪念意义了!忙于DIY,其他的耽搁了,要补回来……


又焊一天,终于好了,棚没搭成,架还是有的6N11 SRPP 6P1单端小胆机之制作笔记! ,标准接法。体会是:搭焊锡太费啊!
6N11 SRPP 6P1单端小胆机之制作笔记!
1、底面全视。继电器上的绝缘纸挡一下电阻的引脚。

6N11 SRPP 6P1单端小胆机之制作笔记!
2、竖看

6N11 SRPP 6P1单端小胆机之制作笔记!
3、横看

看完感觉怎样?象四只龙虾?!什么意思嘛?——你说我养了四只龙虾?6N11 SRPP 6P1单端小胆机之制作笔记!
哈哈……台州又快到吃龙虾的季节了,兄弟们来了可别错过哈!

6N11 SRPP 6P1单端小胆机之制作笔记!
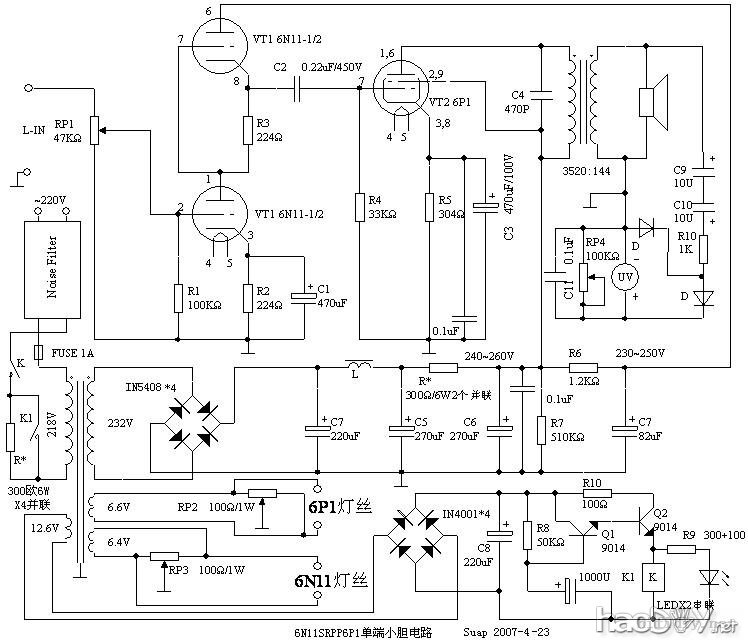
4、修改过的电路图。 6N11的0.1U忘记焊了……就算了。
过几天再去开机,会不会冒烟,回头后再来向大家报告


十、共享结果


昨天下午出门想去找那个****管的,他说过管子不能用还给他,其实我相信管子是能用的,只是6N11的管子上部黑了,结果那个老板不在,店关门。郁闷!回来翻黄历,你猜写的什么?马道一祖,初九已丑,火轸收,人仓益后,宜事概不刊!难怪白跑一趟。再看黄历,4月26日,云神诞,初十庚寅,木角开,生气阳德,宜嫁娶安床出行开市会友立券交易纳才成除服枢。看来今天日子还行,黑管就黑管,趁着好天气,试了再说。呵呵……结果没有冒烟,能工作啦!
测+B电压254V,灯丝电压6N11是6.0V-6.1V,6P1是6.1-6.2V,6N11阴极电压2.4V-2.5V,6P1阴极电压12.4V、13.1V。两个6P1的阴极电压差别有点大,可能是因为牛造成的,绕牛时,两个牛绕法不一样,一个密绕,一个乱绕,牛直流电阻分别为362欧,375欧,并且两个牛的间隙也不一样,其中有一个宽一点,可能是浸漆时挂着烘干时,移位造成的,牛性能不一样可能是大多数机子左右声道不一致的原因——我猜的——呵呵……既然是制作笔记,那么不管做的有多差也都要上图片啦!
6N11 SRPP 6P1单端小胆机之制作笔记! (责任编辑:admin)
织梦二维码生成器
顶一下
(11)
84.6%
踩一下
(2)
15.4%
------分隔线----------------------------
发表评论
请自觉遵守互联网相关的政策法规,严禁发布色情、暴力、反动的言论。
评价:
表情:
用户名: 验证码:点击我更换图片
栏目列表
推荐内容