|
大家新年好,小菜我最近在家闲下来时用1875做了一套功放,LM1875为何方神圣想必不用我多说,网上有关它的制作一大堆。
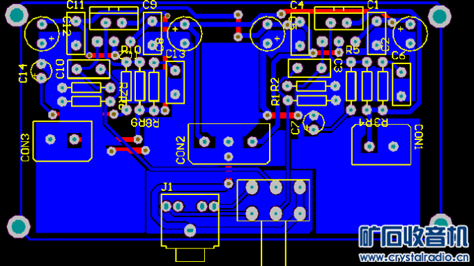
(责任编辑:admin)功放外壳是我用光驱壳做的 ![]() 电源部分很简单,直接整流滤波 ![]() 功放部分也是直接采用官方数据手册的电路,纯后级 这是我画的PCB,一点接地,新手上路,各位指点一下布线的不当之处 这是电源和功放模块,用热转印做的 ![]() 大家平常DIY点东西,有时会为如何找个合适的外壳来装饰而苦恼,尤其是功放。虽然现在网上有很多铝合金的外壳出售,但是价格略贵,所以打算自己折腾。除了电子元件店,那些卖电脑修电脑和家电的地方大家有空可以去逛逛,因为可以买到很多好东西,最划算的是散热器,一个全新的CPU散热器十几20块钱,而那些废旧的散热器才2,3块钱,弄掉灰尘之后完全不影响使用,非常划算。这次我买了一个散热器和两个旧光驱才5块钱... 把光驱里面的电机,激光头,直线传送台拆出来留着以后使用,这次只用到外壳。喜欢数控机器的朋友可以用光驱的零件DIY激光雕刻机,网上也有先关方面的制作,可以学习雕刻机的原理。 ![]() ![]() 由于这次我使用的是EI型的变压器,太高了,塞不进光驱里面,只好把光驱外壳部分锯掉,CPU散热器太大了,也得锯掉一半,大家懒得锯的话可以换一个小型的环形变压器和其他散热器,这两样东西确实不好锯,手累死了。大家买环形变压器的时候要找信誉好的店铺,现在的环牛假货太多,质量不好的话使用起来会听到刺耳的交流声。 ![]() 散热器只剩一半,对于发热量大的LM1875来说小了点,尤其是天热的时候,所以要借助光驱的外壳散热,这里要用到固化硅脂把它粘到光驱底部,我也是用它来把1875粘到散热器上,又起导热的作用又能固定,相当好用。 接下来要制作功放的前后挡板,我是用覆铜板来做的,在做前挡板的时候,要开孔,可以先用一张纸穿在电位器旋钮上再把音频口的位置画下来,只好再用那张纸再挡板画好位置再开孔,这样可以比较准确的开孔,之后再用自动喷漆喷上一层漆 ![]() ![]() 前挡板直接固定在电位器上,头疼的是如何固定后挡板,因为热熔胶在金属表面粘不稳,手上有没有AB胶,这时候我还是用固化硅脂,现在我相当喜欢它,不过缺点是要等几小时才能干。 在挡板,外壳,散热器都加工好就可以最后总装了,由于是金属外壳,千万注意电路板与外壳的绝缘,而且要注意的是LM1875的金属外壳是与负电源相连通的,在装散热片是最好贴上绝缘垫片,有很多网友都喜欢吧电位器的外壳接地,因为前面板是覆铜板,所以电位器接地之后要注意绝缘的问题。 ![]() 最后在底部装4个铜柱,利于散热,在光驱外壳底部刚好有4个M3的螺丝孔,省却了钻孔的麻烦,要知道外壳是铁的,我那个烂电摩只钻到一半就钻不动了...安装变压器时还是我用自攻螺丝使劲拧进去的 ![]() ![]() 接下来就是试听环节,音响是我自己用木板做的,有点简陋 ![]() ![]() 首先上电,凑近喇叭,没有一丝噪音,很安静,输入音源,一首许嵩的《幻听》入耳,很动听。我还特意拿了我家的漫步者低音炮来做比较,听不出什么差别。 ![]() 全新真品LM1875要7块左右,大家如果嫌贵,可以用TDA2030替换,虽然LM1875各项参数要高于2030,但是有好的芯片还要有好的元件才能发挥它的性能,选用一般的元件的话两块芯片听起来没什么区别。 至此,这个功放完工了。 |








































