|
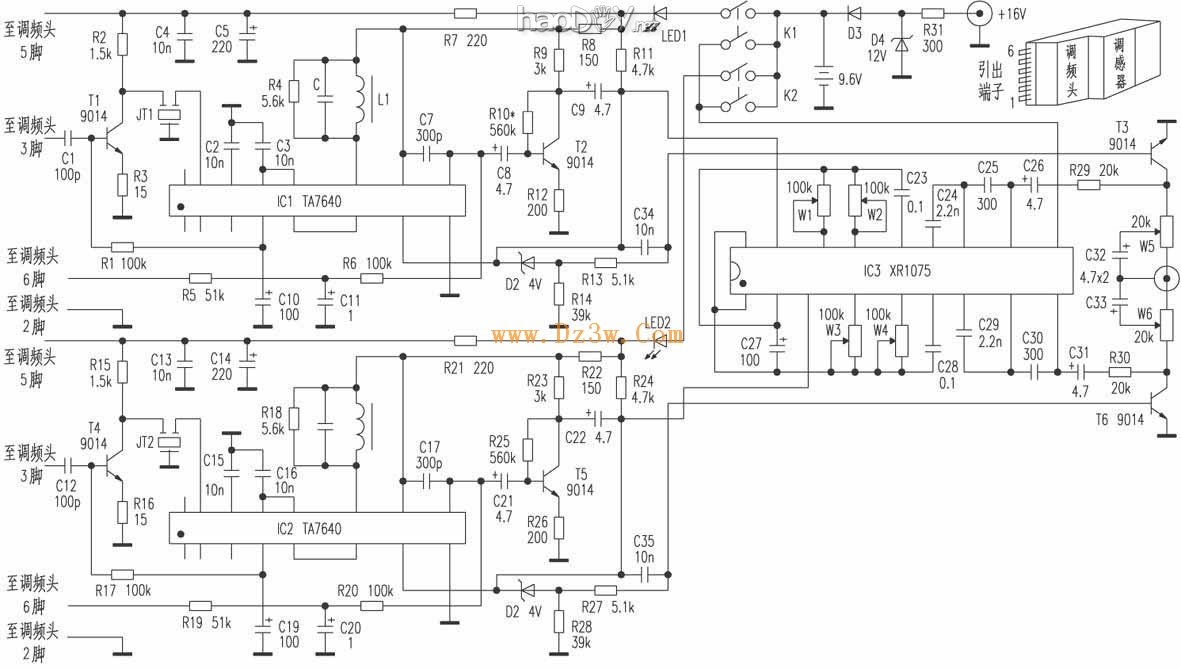
廉价高品格双频无线发话器电路 笔者操作废旧汽车收放机中的调频收音部门,增进一块XR1075音频处理赏罚器,从头计划印刷板,建造了一套不变靠得住、电机能精良的双频无线发话器收发体系。发射部门回收BA1404专用调频发射集成电路。本机电道理见下图,现将建造进程先容如下。由图可知,该电路由四部门,即调频头、中频放大、音频处理赏罚及电源构成。 根基道理
由天线感到的信号从调频头的脚输入,经内部高放、本振混频后从脚输出10.7MHz的中频信号,由C1输入至T1举办中频预放后经JT1滤出10.7MHz中频信号送至IC1的脚,由内部限幅、放大、鉴频后解调为音频信号从脚输出,由C8耦合给T2举办放大,以满意IC3的电平要求。音频信号从IC3的脚输入,经内部门频延时数字处理赏罚后从脚输出。IC1的脚为2.25V基准电压源,脚为调谐指示输出,在本电路顶用作静噪。其道理是:当脚有10.7MHz的中频信号输入时,该脚为低电平,T3截至,IC3脚的音频信号无衰耗地输出;反之脚为高电平,电源经R11、D2、R13给T3提供偏置,T3饱和,使音频信号通过T3的c、e极入地,以此到达静噪的目标。L1、C构成10.7MHz选频收集,它也是IC1第二中放的负载,C2、C3为中频旁路电容,W1、W2别离为音频处理赏罚器的高音和低音增益调理电位器。
找两台坏汽车收放机(要求调谐器内含调频头),从中取出线路板及调谐器,焊下10.7MHz滤波器JT1、中频滤波器(形状似中周,磁帽一样平常为淡蓝色),TA7640、调频高频头(形状见附图右上角)等要害部件为备用。按照机壳尺寸建造一块印刷板,印刷板应回收环氧板且大面积接地,筹备停当即可焊装元件,T3和T6待整机调试好后再装上。接通电源(以一起为例),丈量IC1的脚电压应为6.5V阁下,调频头脚应为6V,脚0.15V阁下(M47型表丈量,数字表丈量则为1.9V),调解R1和R10使T1、T2集电极电压均为3V阁下。接上功放和音箱,此时假如电路正常,喇叭应有较大的“沙沙”声,假如没有沙沙声,可用改锥别离碰IC3的脚、T2基极应有交换声,再碰IC1的、、、、脚、T1基极应有较响“咯咯”声,不然应搜查JT1、L1、IC1及周围元件。统统正常后旋转调频头收一当地调频电台,调理L1磁芯使音质清楚。再共同发话器调解收发频率(留意避开内地电台频率),最后用发话器对着较认识音质较好的音乐调理W1、W2使吸取机的音质清楚天然为止,假如发话器以拾取人声为主,可恰当增进高音(调理W2)。另一起用同样要领调解。此时焊上T3和T6,调试自新闻噪成果,封锁发射机,响应TA7640的脚应为高电平;开启时应为低电平,不然要重调L1。
(责任编辑:admin) |
























