|
因为BA1404的高泼魅振荡是电容三点式振荡器,以是频率的不变性较差,于是本电路不消原本的高泼魅振荡器,改用外接频率较稳的改造型电容三点式振荡器的要领,可满意业余调频广播和调频无线耳机的要求。如ZN-2001型调频立体声无线耳机的发射部门就回收了改造后的电容三点式振荡电路。
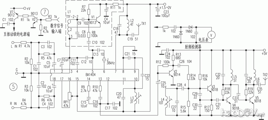
本电路的焦点器件为立体声专用芯片BA1404。许多调频立体声模块均将BA1404和外围元件封装在一个塑料或金属外壳内制成,只暴露电源输入、音频输入、射频输出引线,只要相识BA1404往后,就知道调频立体声模块内部是怎么一回事了。 来自音源的立体声音频信号经R1、R2、R5、C1、C3、C5(R4、R3、R6、C2、C4、C6)构成的收集耦合到BA1404。经IC内部左(右)声道放大,再举办均衡调制,调制后的复合信号从IC的第{14}脚输出,后与第{13}脚上的导频信号通过R9、C15、R10、C16、C17组成的收集举办混频,混频后的复合信号进入IC的{12}脚,对IC的{8}、{9}、{10}脚,C20~C22及L3构成的电容三点式振荡器举办调频,IC的{10}脚上已调制的射频信号经内部放大后从第{7}脚输出,经C18、L2选频后送至天线TX1。要实现调频立体声,BA1404的{5}、{6}脚需外接38KHz晶体,但业余建造时简直很难购得38KHz的专用晶体,以是在无该晶体的环境下,可以参考虚线内的电路,用分立元件建造一个38KHz振荡器,该38KHz信号颠末R8、C10送入IC第{5}脚。建造时,L1可用收音机中频变压器TT-2-1、TTF-2-2或TTF-2-9等,同时留意引脚的毗连不要搞错,{3}脚接地,{2}脚接V1的发射极,{1}脚为反馈和输出脚。通过调解其磁芯可以得到频率较不变、幅度足够高的38KHz信号。出格值得留意的是,C8宜选0.033μF的涤纶电容,不宜选择瓷片电容,由于瓷片电容的不变性较差,轻易呈现振荡频率不稳,调频立体声事变不正常的征象。 因为BA1404的高泼魅振荡是电容三点式振荡器,以是频率的不变性较差,于是本电路不消原本的高泼魅振荡器,改用外接频率较稳的改造型电容三点式振荡器的要领,可满意业余调频广播和调频无线耳机的要求。如ZN-2001型调频立体声无线耳机的发射部门就回收了改造后的电容三点式振荡电路。立体声复合信号经V2电压放大后,通过C26、R14直接加在V3基极实现频率调制。其特点是按照用户必要,可以用螺丝刀在机壳外调解L4的电感量,使其能在88~108MHz范畴内自由调理,避开内地调频广播电台的频率。该机另一特点是:电路板上已留有1~5W功率扩展部门,如校园广播时就可将该部门的元件装上,调试后即可投入行使。但值得留意的是,若该无线耳机在增进功率后,如故回收机上的鞭状天线发射,则凶猛的射频信号将发生自身滋扰,造成声音失真、有交换声或无声,以是必然要通过50Ω专用的通讯电缆将射频信号在室外发射。在装调功率扩展部门时,可以用如图5所示的射频检测器调解各级谐振状态。将射频检测器的输入端(1KΩ电阻的一端)先接在前级放大三极管的集电极,调解集电极上的电感线圈,使射频检测器输出端的电压最高,然后按同样的要领逐级向后级调解,再检测天线端,最后统调各级电感线圈,使输出电压最高,即告完成。与红外无线耳机对比,调频立体声无线耳机的主机(发射机)与吸取机之间可以隔着墙壁正常行使,而红外线耳机则不能。其它,平凡红外线耳机无立体声成果,以是调频立体声无线耳机更合用,浏览音乐时,更动听动人。 若安装了室外天线,纵然很薄弱的射频信号也能传很远,以是建造一副精采的天线比纯真进步发射功率有用得多。建造一副程度极化、全向发射的天线较量贫困,且一样平常的调频广播电台也回收程度极化方法,为了不发生滋扰,以是笔者在此为读者先容一种组装浅显,服从较高的垂直极化天线。因为人在移动时用耳机线兼作收音机天线收音时,耳机线是垂直的;汽车收音机的天线也近似垂直,以是垂直极化更得当移动吸取。该天线回收通讯机专用的50Ω伞状天线,如图6所示,天线座上有4根或7根振子,每根长约0.75M,垂直的一根为发射天线的主振子,斜着向下的3根或6根振子配合构成模仿地,它们之间的角度是匀称的,主振子与构成模仿地的各振子之间的角度也按要求牢靠了,整个天线的阻抗为50Ω,10MHz带宽内增益约2dB,驻波小于1.2。 很多场所传输的是数字信号,以是可以参考图7的电路,增设几个元件即可实现发射机的无线数字化传输了。 (责任编辑:admin) |























