|
一.事变道理: 本站提供的MEC002A微型高效无线传声模块具有体积小,射频输出功率大,声音感到迅速度高,输出频率相比拟力不变等利益,操作它组成的调频发射机电路布局简朴,轻易建造,调试利便,只需在厥后加一级由C1971组成的射频功率放大电路即可实现三公里范畴内的调频发射电路。电路结构相等简朴,因而较量得当业余无线电喜爱者的建造。
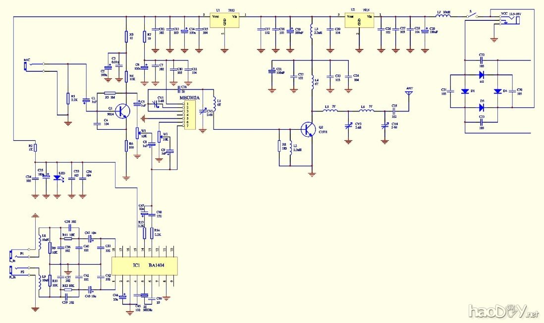
图1是由MEC002A组成的三公里单声道调频发射电路,可以看出,其射频电路现实上只有两级,一级是由MEC002A及周边相干频率节制器件组成的射泼魅振荡输出电路,另一级是由C1971及相干元件构成的丙类射频功率放大器,其余的元件首要是供电和滤波及麦克风放大之用。固然MEC002A内含麦克风放大电路,但对一些单元而言,必要其它外插麦克风而不行使模块内的高迅速度麦克风放大电路,为了获得不变的事变频率,本电路配置了多级电源稳压和滤波电路,个中U1(7809)为MEC002A模块提供不变的9V电压,C12-C15为电源滤波电容,使事变电压更不变,以担保MEC002A模块不会因事变电压的改变而发生频率漂移。R3,R7及L3为级间退耦器件,可以有用地降服各级之间因行使统一电源而带来的彼此滋扰。Q1及其周边器件组成麦克风放大电路,音频输出经C5耦合至W1以节制麦克风的音量巨细,受控的麦克风音量经C8耦合至MEC002A的调制端(第7脚),对MEC002A内部高泼魅振荡电路举办调频。MEC002A的第6脚为其内部麦克风音频放大输出脚,经W2节制其声音感到迅速度后由C9耦合至7脚也对MEC002A内部高泼魅振荡电路举办调频,如欲使MEC002A的内部麦克风不事变,只需将其4脚悬空即可,当必要启动内部麦克风电路时,将4脚接地即可实现。CV1为MEC002A的射频输出频率节制电容,通过改变该电容容量,可使MEC002A的输出频在68-118MHZ范畴内变换,根基包围了整个校园广播和调频广播频段。可是输出频率的一旦变换,后头一级的射频功率放大器也要随着调理,才气使射频输出功率最大,发射间隔最远。因而提议购置时最好指定所需的事变频率,以便厂家将后级功放电路在所订频点的增益调到最大。MEC002A的第3脚为其射频输出脚,经调制后的调频波由该脚输出经C16,CV2,L1构成的选频收集后送至由Q2(C1971)组成的丙类放大器的基极,MEC002A的1脚为电源供给端,5脚为电源地。Q2事变在丙类状态,偏置电阻为其基极提供负偏压,可使该电路的输出服从比甲类更高些,其条件前提是前级必需要有足够的鼓励功率,对9V事变电压下的MEC002A来说,其输出功率已近200mW,完全可以敦促该丙类放大电路。L5,L6,CV3,CV4组成选频收集,通过调理CV3,CV4可使Q2的输出功率有用地传送给发射天线,整机在12V事变电压下事变电流约为300-700mA,射频输出功率约3W。C30-C33为滤波电容,可镌汰市电带来的交换纹波。整机事变直流电压为9-13.5V。
对付小区广播而言,今朝的单声道广播已不能满意宽大音乐喜爱者的需求,更多的收听者但愿收到高品格的调频立体声广播。
图2就是在图1的基本上增进了一级由BA1404组成的调频立体声编码电路,使得该电路传送音质获得进一步的改进,它可以传送调频立体声信号。BA1404为一块调频立体声调制发射集成电路,在这里我们舍弃了其高泼魅振荡部份不消,直接取其13脚输出的19KHZ的导频信号和14脚输出的音频信号对MEC002A的调泼魅振荡电路举办调制。1和18脚所接元件组成调频预加重收集,共同吸取机的调频去加重收集可有用地获得抱负的频响,使吸取音质最佳。LED除了提供电源指示外还为BA1404提供不变的事变电压。两块发射板上还预留了麦克风音量节制电位器和电源开关的接线焊盘,用户可按照道理图自行改革,加上电源开关和麦克风音量节制电位器。 二.行使留意事项: (1)音源与天线:因为本机的发射功率较大,它所发生的场强足以影响周围屏障性较差的电器的的正常事变,在行使进程中提议将以上两种发射板回收金属盒屏障起来,并将天线引至室外或离音源较远的处所。本电路板在现实测试时,回收室外GP天线发射,事变电压12V,可发射近三千米。其它,行使电脑作为音源也应阔别发射器,出格是对付立体声发射板,会发生噪音。 (2)电源:因为发射板的事变电流较大,对付供电的要求较高,要求电源的输出电流在9-13.5V时不小于800毫安,因而输出功率过小的电源将使发射板不能正常事变,好比行使两节9V的叠层电池串联,电池在极短的时刻内电能将耗尽,行使直流适配器供电时亦要求其输出电流大于800毫安且滤波机能精采,事变电压务必选定在9-13.5V间,不然也许销毁发射机。 (3)关于温漂的办理:本三公里板在开机的前几分钟内会跟着事变温度的进步发生小范畴的频率漂移,最后不变在一个事变频率上,较量有用地办理步伐有:A.将电路中的CV2,CV4可调电容换成牢靠瓷片电容(带斑点高频电容),容量为20-68P范畴内.(注:CV2的值的变动对发射频率有影响) B.将散热片牢靠到金属机壳上,加大散热面积,使热量尽快披发出,有前提的可为散热片加装小电扇。有上两点提议可有用降服三公里板因温度造成的频漂。 三.装配与调试: 当所有元件按装配图焊接完毕并搜查无误后,接上室外GP天线即可举办发射机的调试事变,通电前应确保天线已经接上而且毗连牢固,不然也许烧坏C1971发射管。假如手头有带频率表现的场强仪,调试事变相对简朴些,将场强仪频率牢靠在所需的发射频率上,调理CV1使场强仪所指示最大,此时表白MEC002A的输出频率为所需的事变频率,然后调理CV3使场强仪指示进一步加大至最大为止。此时在电源开关位置串入电流表丈量整机事变电流应在300-700mA间。假如整机事变电流小于150mA但仍能收到本机发射的调频信号,声名末级功放电路(C1971级)没有正常事变,应着重点搜查这部份电路是否有虚焊,断路或短路点。在只有万用表的环境下最简朴的调试要领是将万用表串入电源开关位置,调解CV1和CV3使事变电流在300-700mA间最大即可,此时发射机的事变频率凡是会在88-108MHZ内的某个频点,对付不确定频率发射可回收该要领调试。另外在10K内节制R13的巨细可有用节制调频立体声的音质和疏散度。 (责任编辑:admin) |
























