|
声明:本文电路仅供喜爱者参考,假如必要下手建造尝试,请先与内地无线电打点部分接洽核准。本站要求各人举办无线电尝试必需遵遵法令,若有任何违法举动本站概不认真!
Veronica FM发射机轻易建造,机能不变,信号纯净, 不行使专业零件和IC, 并有帮助测试成果使您在没有专业装备的环境劣等闲地举办调试。它有两个版本, 1瓦和5瓦。1瓦版本合用于3公里发射间隔,所需的电源是12-16V 200mA;5瓦版本合用于8公里发射间隔,所需的电源是12-16V 900mA。本文先容5瓦版本。
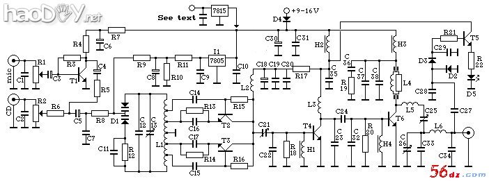
图1: 5W Veronica 线路图 该发射器自带一个混音器,使您同时发射来自CD和发话器的音频信号。晶体管T1是发话器放大器,可变电阻R1和R2调理音量巨细 (拜见调试部门)。在R8和C21之间是振荡器,是发生无线电射频信号的部件。二极管D1是一个所谓的“变容管”, 相等于一个可调电容,它由音频信号节制,改变振荡器的振荡频率,起到变频的浸染。C12,C13,和L1抉择振荡器的频率。这个振荡器现实上是由两个反相振荡器构成,每个运行在50MHz四面,当两个信号结适时,便成了一个100MHz的信号。这种电路比单个100MHz振荡器不变许多。振荡器的信号由T4、T6放大到5W。在T4右边的电路包罗天线阻抗匹配和低通滤波成果。D2、D3、T5构成的电路是帮助调试用的,它将射频输出的信号取样,节制发光二极管D5,输出高时,D5也豁亮一些。 此电路自己不带立体声调制器,你若必要播放立体声节目,请参照这里建造立体声调制器。 元件清单
电阻: R1+2 10k 可调 R3 820k R4 4.7k R5-7 220 R8 1.5k R9 15k R10+11 1k R12 33k R13+14 56 R15+16 68k R17 47 R18 270 R19 10 R20 22 R21 1.5k R22 270 电容:
除非凡指定外,用瓷介或云母电容。 用无骨排斥心型。以直径1mm的导线密绕在笔芯或其余圆棒上,然后警惕地拉长到正确的长度,并确定线圈的两结尾如图2所示。
图2A: 线圈的正确绕法
图2B: L4,MRF237的管脚和天线假负载 L1 6个线圈, 每个2匝内直径5mm,长5mm L2 3匝,内直径7mm,长7mm L3 3匝,内直径6mm,长8mm L4 在2.2k碳棒电阻(直径约2mm)上饶14匝直径0.2mm的漆包线,将漆包线的结尾焊电阻的讨论上。电阻的两个讨论上各套一个磁珠,如图2B。 L5 5匝,内直径6mm,长11mm L6 4匝,内直径6mm,长9mm 射频扼流器(RF choke): 扼流器(H1-4)可用直径0.5mm的漆包线在直径4mm、长5mm的磁珠上饶制。留意,漆包线应从磁珠的孔中穿过,磁珠应该用事变频率在100MHz原料(凡是是43号)。假如找不到磁珠,也可用要领建造:在33k碳棒电阻器上饶长0.5m直径0.2mm的漆包线,将漆包线的结尾焊电阻的讨论上。 H1 磁珠上饶5匝 H2 磁珠上饶1匝 H3 磁珠上饶2匝 H4 磁珠上饶3匝
二极管: D1最好用变容管对,即两个对称的变容管背靠背连在一路,中间是负极;但这并不异常重要,两个一样平常的变容管也可以。 三级管: T1+5 BC548,一样平常小信号三极管 T2+3 BF494,高频小信号三极管 T4 射频功率管 2W,12V,10dB@175MHz 2N4427,C2538,C1970 3DA190,3DA194 等 T6 射频功率管 4W 18V >=10dB@150MHz MRF237,2N3926,C1971, C1947,MRF630,BLU99, 3DA21,3DA106,3DA56 3DA192,3DA22,等 留意:其余信号的功率管的 管脚位置也许与图8差异。
图3: 三级管管脚的俯视图稳压器:
I1是一个5伏稳压器,给D1提供恒定电压,以保持发射器的频率不变。 其余: 电路盒 BNC 射频输出插口 2 x 3.5mm 音频输入插口 电源插口 9-16V电源 天线 发话器 CD机或灌音机 装配
Veronica 发射机用的印刷电路板(PCB)如图4。 射频电路对粗劣的电路板(包罗布线、接地、部件的位置等)是相等敏感的。应停止行使面包板;行使一面接地的双面电路板最好,但图4的计划回收接地导体添补了一样平常走线周围的空当,这样的计划纵然用单面电路板结果也很好。元件应该尽也许用最短的导线平坦地安放在电路板上。发射机应该装在金属屏障盒内(如铸铝盒),而金属盒毗连电路的地极。可行使3mm粗的螺栓与5-10mm长的支撑柱,来到达金属盒于电路板件的精采毗连。晶体管T4、T6必要散热器冷却。T4的散热器可以用内径比晶体管略小、2cm长的金属管来做。在管子上切开一个槽,使孔可以变大并套在晶体管上。输出管T6必要的散热器可用一个约莫14cm长、2.5cm 宽、3mm厚的L形铝条建造(拜见图10),也可用专门的5W散热器。为牢靠T6的孔应尽也许精确;你可依照图示在散热器上开一个槽,警惕地把散热器向外弯一些,将晶体管插进去,散热器的弹性将担保晶体管和散热器的精采打仗。在晶体管和散热器中间可以涂一些导热胶,如硅油。散热器用螺丝牢靠在PCB上,并在PCB和散热器之间夹两个垫片。留意:有的射频功率管的管壳和集电极是连通的(与三级管的型号有关),在这种环境下,散热器应和地线或屏障盒绝缘(离约莫5mm间隔)。其余型号的功率管的管脚位置也许与图2、图3差异。在盒盖上转些孔, 以担保氛围畅通。 发话器和光盘输入接口可用3.5mm的耳机插座, 电源也可以用相同的插座。对付天线输出,我们保举BNC插座或电视机用的那种F型插座(原产物用N型插座)。插座的地极应该与金属屏障盒毗连好, 而且内部导线应该尽也许短。可把D5嵌在盒盖上,这样你能常常搜查这个发射机是否正常事变。
图5: 元件装配位置图 电源 Veronica 5W发射机行使由9到16伏的直流电源;用12V较佳,会获得5W的功率,耗电约900mA(与射频功率放大管T6有关)。假如电源质量低劣,电台的发射频率会不稳或会发射“嗡嗡”的交换声。假如你规划用电池或粗劣的电源, 应该增进一个特另外稳压电路,如用7812或7815取代D4(见图1的上方)。对78XX型稳压电路,XX是输出电压,如7815为15V,并联的电容大于10nF即可。 天线 电台的发射天线尤为重要,请参阅这里的专门先容。 调试 为了使发射机正常高服从事变,必要举办一些简朴的调试。调试时用一个天线“假负载”取代天线,它可辅佐你区别首要发射信号和薄弱的谐波信号,同时担保你不把调试信号大范畴地发射出去。假负载的建造步伐是:将一个47或68欧姆的碳棒电阻(与你规划行使的天线阻抗相对应)焊接到一个BNC或N型天线插座上;确定此电阻可以或许遭受来自发射机的功率(5W),而且不是线绕型的。假如你找不到一个50欧姆5W的碳棒电阻(不能用线绕型电阻),可用3个150欧姆2W的电阻或5个250欧姆1W的电阻并联,如图2B。 将全部的微调电容调到中间位置(上部板包围住下部的一半), 将天线假负载接到天线输出插口,将一台光盘播放机接到CD输入插口。这时开机,发光二极管D5应该是亮的(假如不是,实行调解C21),而且发射机应事变在98MHz阁下。用一把带绝缘把的小螺丝刀来调解C21,25和26,使发光二极管到达最亮。然后按如下步调调解发射频率:逐步地调解C13(朝接近你要行使的频率的偏向)直到发光二极管黯淡,但不是完全灭掉;然后调解C21,25 和26直到发光二极管再到最亮;这样一再直到你得到你想要的频率。此刻用一个FM收音机来搜查一下你是否只在一个频率上发射信号,假如不是,你也许必需从头从新调解。假如你不能调到FM广播频段(88-108MHz)的结尾,你必要改变L1:警惕地压紧线圈来调低频率,或增进线圈的间距来调高频率;并尽也许担保L1的六个线圈是沟通的,不然会影响发射信号的纯度。按照我们的测试功效,该电路的发射频率在发射器开机到内部温度不变的进程中也许变革50-70KHz,因此,发射频率的调解要比及发射器温度不变后(约必要10-30分钟)才气精确。 此刻调解R2直到从光盘播放机发射的声音象一样平常专业电台一样大。应该留意,有些电台行使“压缩” 技能来到达使声音听起来比它现实声音大的结果,假如你也配置那么大的声音, 你大概会导致太过调制并滋扰到四面频道,这是应该停止的。你必需同样警惕地不要配置发话器声音太大,最好用一个带自动增益节制的外接声音混和器。 调解完毕后,将假负载换成发射天线,一样平常环境下发射器会正常事变,但也可小幅度地调解C21,25和26和改变天线的长度、位置、角度以到达最大发射功率,小幅度地调解C13使发射频率精确。为了停止被发明,测试天线时可用一个FM收音机的耳机输出接到发射机的CD输进口,用内地的一个FM电台的信号作测试信号。不要试图打开一个没有接天线负载的发射机,那样会破坏输出晶体管;将假负载换成发射天线时也要先把电源关掉。 (责任编辑:admin) |




























