diyVHF段0.5W电视发射机转发器
时间:2013-01-01 19:12来源:网络 作者:网络整理 点击:
次
免费提供各种电子制作文章、资料、图纸
本文先容的电视发射机,可将卫星电视吸取机、VCD、录像机等输出的音频、视频信号以开路方法发射出去,用室外天线吸取信号。得当单元、学校、厂矿等自办节目用,当行使折合振子天线发射时,包围间隔>800米。

点击图片可查察清楚大图
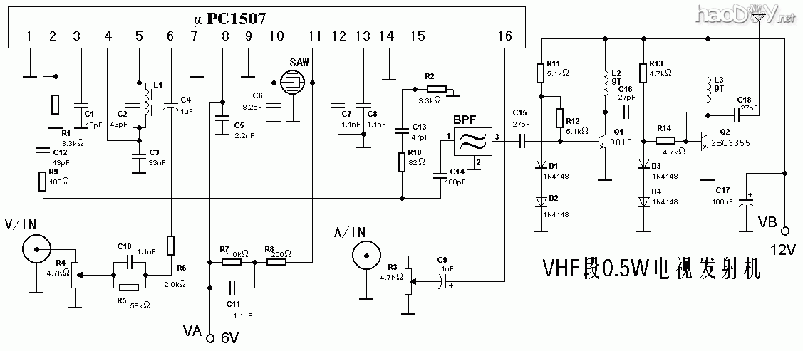
整机电路见图1所示。IC1是TV射频调制器专用电路,选用 同频点的SAW振子,可将音视频信号调制成TV1~12频道的RF信号。IC1输出的RF(射频)信号颠末滤波收集A1(见图2)滤除残边信号及次波信号之后,由C15耦合到射频功率放大电路举办放大发射出去。SAW振子是一种机能与晶振相等的声外貌波振荡器,其频率不变系数固然比不上晶体振荡器,但它具有一个频点的特征,不会发生次波等利益,如选用5频道的SAW振子,不消调解μPC1507就会输出5频道的射频信号。本机回收的就是5频道SAW振子,因为TV5伴音正好落在87~108MHz波段之内,因此,可用调频收音机作为节目监听。
电源是发射机的重要部件,假如机能欠佳,将严峻影响收听的音质。本发射机用10W阁下的12V电源变压器,经整流、滤波及7806、7818稳压后,别离向VA、VB端供电。值得留意的是必需回收二极管桥式全波整流,不然收听质量将也许受到交换声的滋扰。
电感线圈L2~L6用0.5mm漆包线在3mm圆珠笔芯上绕制,L2、L6为11T,L3、L4、L5为4T,以上圈数为5频道时的数据,若换作其余频道,A1收集的L、C值必需从头改换;L1用01mm漆包线,在TV中周骨架上绕制27T而成,调理磁芯可微调电感量;L7、L8用09mm漆包线在5mm圆棒上绕9T而成;所用电感除L1外均为空芯线圈。ANT为半妨害合振子天线,用有线电视专用的75Ω电缆毗连,天线到发射机之间的电缆长度以不高出15米为宜。调试时,恰当调拨电感的圈距使图像、声音到达最佳状态即可。
(责任编辑:admin) |
织梦二维码生成器
------分隔线----------------------------