|
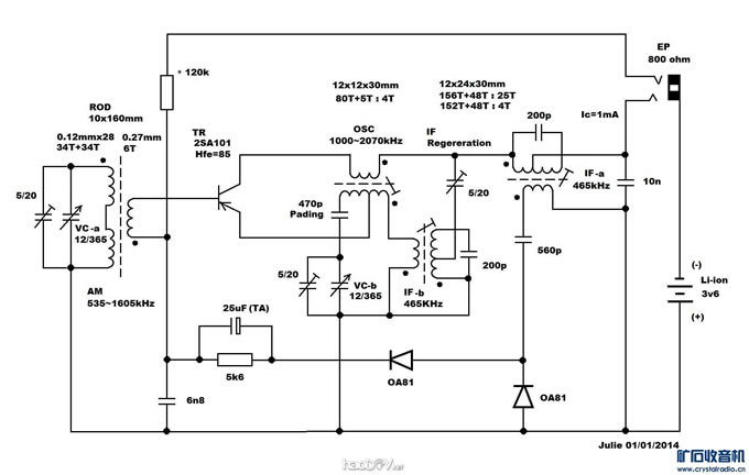
参照隔壁论坛qsong先生《来复再生式单管外差机》线路、论坛公仆先生的《中频再生》思想和经典的单管来复再生机线路,凑合出这个变频(本振,混频)+ 中频再生 + 音频来复单管机线路,因为不是完整的中放,暂时称为亚超外差式吧。该机用800欧的耳塞听音,也可用3300欧(直流电阻约220欧)的号筒喇叭放音。用一节3.6v锂电供电,整机耗电约1mA,不另设电源开关,用一个双声道插座配单声道插头代替。附上线路和试验样机制作图。有请各位老师怀旧指导。谢谢! 1. 电原理图 2. 正面元器件图 3. 反面接线图 4. 驱动号筒喇叭 ![]() 回复蜀国绵州老师:刚装好时,一个台都没有,精确统调后当地的6个台和邻近的3个台都能收听到。 回复大清河老师:中频再生,不是完整的中放,不敢叫"超"。 回复ntwhq老师:您说得对!是的,感觉选择性是好很多,灵敏度要统调得半死才有好的结果,不敢说有更好,可能是变频转换处理过程增加损失,感觉强台输出的音频没有普通来复机响亮。偏流小(如:0.5mA),灵敏度好些,但声音也小。偏流大(如:2mA),声音好些,但灵敏度就差些,工作也不稳定。 回复biterliu老师:好的,制作过程、调试待我整理一下,明后天补发。谢谢! 回复nnn2688老师:老朋友,好久不见!您列举了那么多内外和差超亚,谢谢,学习了。之前我以为接收机结构只有这4种:零差,外差,窄带中频和宽带中频 回复happyssy老师:谢谢,装机的时候,无聊,我故意用些老元件。 回复2AP9~老师:谢谢指导!1. 对不起,我再生的英文写错了。2. 天线线圈是28股线绞合,不是平铺,直径大约1mm,可以绕得下。 回复zhengchunlei老师:谢谢点评。 制作过程: 拿一块木板、一些铁钉和铜线先搭个实验板,按照电路图在上面焊接所有的元器件,加减改换调非常方便。 折腾调试成功后,用一块茶色有机塑料片做底板,因为所用的元器件数量不多,先用手工画个元件和走线草图: 然后用电钻叽里咕噜乱钻一通,将所有的元件搬过去装上(该过程我没照相,无图片),复查线路焊接无误后通电,再稍微进行统调,主要是修正一下再生量 调试过程: 本机的调试和一般的分立元件超外差收音机类似,有点麻烦。 调试前,请先检查所有的元器件良好,线路无误,布线合理,自制的天线线圈、本振线圈和中周线圈电感量偏差不大并且初次级的相位(头和尾)正确。 我初装好本机时,没有看黄历,可能运气不好,通电后,一个台也收不到。 以下是我针对本机的调试过程,仅供参考: 1. 将再生微调电容断开或调到最小; 2. 通电,在耳机线串接一个mA电流表,调节偏流电阻的阻值,让电流表大概指示在1mA; 3. 用一条外接天线(我用的是一条长约20m,高约4m的简易倒L型天线)串接一个约5pF的电容到磁棒线圈的输入端。带上耳机,转动双联可变电容器,这时应该可以收到当地几个较强电台的信号; 4. 将双联可变电容器旋出一半左右,对准一个中端的电台(我用的是当地882kHz 的6PR Media台),调整振荡线圈的磁芯,同时跟踪双联可变电容的位置,使得该台的声音最大; 5. 将双联可变电容器几乎全部旋进,对准一个低端的电台(我用的是当地585kHz 的ABC News台),调整磁棒天线线圈的位置,使得该台的声音最大; 6. 将双联可变电容器几乎全部旋出,对准一个高端的电台(我用的是当地1206kHz 的TAB Racing台),调整振荡联的微调电容,同时跟踪双联可变电容的位置,也同时修正天线联的微调电容,使得该台的声音最大; 7. 重复4,5,6的步骤,使得整个AM波段的电台都能兼顾和最好接收; 8. 去掉外接天线,接入再生微调电容并将它逐渐调大,同时调节再生中周(IF-1b)的磁芯,听到再生啸叫声后将再生微调电容稍微调小。旋转双联可变电容器确认整个波段都没有再生啸叫声,得到亚临界的最佳再生。这时的本机不需外接天线,应该能靠磁棒天线收音了; 9. 由于去掉外接天线会对高频端电台的接收有影响,将双联可变电容器几乎全部旋出,修正天线联的微调电容,使得高频端电台的接收良好; 10. 重复4,5,6的步骤进行精确微调,使得整个AM波段的电台都能兼顾和最好接收,至此调试完毕。 附注:输出中周(IF-1a)在业余情况下无需调节,它决定了中频频率,偏差不大不会影响接收效果。 2SA101: ![]() 感谢kevin130, bd2av, p401, 大元宝,阿粗,zy_tu, dingqisheng老师的指导; 回复boywc: 感觉号筒喇嘛的灵敏度很高,这里试用号筒喇叭的目的是: 不想戴耳机,利用号筒喇叭的声腔和方向性把微小的声音"扬"出去。实验用音频信号发生器,输出500mV(1kHz)驱动阻抗为3300欧的这个号筒喇叭,3米外听音清晰,这时的驱动功率应该不到 0.1mW。 (责任编辑:admin) |


























