|
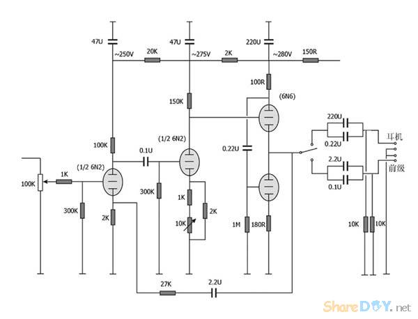
布局 做好了,耳机部分声音还不错,就是开机2小时以后27厂电源就发烫厉害 ,前级部分不好用,切换到前级时如果还插着耳机被干扰很严重,拔了耳机没干扰,但声音也不怎么好听。电源牛 肚子,还有就是开机久了耳机会出现短短续续得“丝丝”噪声,哪位老大能指点一下“丝丝”的噪声可能是因为什 直接用耳朵听不到什么声音,耳机里面的丝丝声也是开机时间长了以后偶尔有。这个时候用手碰碰机壳就没有了,这会不会是电源牛的屏蔽线漏电(电源牛太热?)或者哪个电容漏电了? (责任编辑:admin) |
|
布局 做好了,耳机部分声音还不错,就是开机2小时以后27厂电源就发烫厉害 ,前级部分不好用,切换到前级时如果还插着耳机被干扰很严重,拔了耳机没干扰,但声音也不怎么好听。电源牛 肚子,还有就是开机久了耳机会出现短短续续得“丝丝”噪声,哪位老大能指点一下“丝丝”的噪声可能是因为什 直接用耳朵听不到什么声音,耳机里面的丝丝声也是开机时间长了以后偶尔有。这个时候用手碰碰机壳就没有了,这会不会是电源牛的屏蔽线漏电(电源牛太热?)或者哪个电容漏电了? (责任编辑:admin) |
一、 唠叨一下 尘封了三年的芯片了吧,大学时期狠下......
首先要咯嗦下:本人酷爱音乐和电子DIY制作的作品很多,本着实用,经济的思想,追求完...
题目说明: aier就是我在论坛上的注册IDA4代表我最近设计的第4款耳放,甲类是因为我设...
用1A2做的单灯耳放,音量很大,感觉音质比2P2好。 2011-12-25 17:09:10 上传 下载附件...
首先来张电路图, 运放opa2132p耳放,耳机放大器,运放耳放,opa2132,...
做了很长时间洞洞板,决定自己开板设计台耳放,但是因为自己还不会protel99,所以PCB...
用ne5534等单运放制作耳机放大器
更新:2012-08-26
志峰工艺圈铁发烧HIFI级公模定制
更新:2017-10-27
澳大利亚译文:自己动手做CMoy /G
更新:2012-10-29
本人的第一台DIY耳放
更新:2012-09-17