最好的电子音响科技diy制作网站

haoDIY_音响电子电脑科技DIY小制作发明

当前位置: 主页 > 音响DIY > 功放DIY > 前级DIY >

【原创DIY】■:单端甲类前级原理、制作和调试

时间:2013-02-09 21:06来源:bbs.hifidiy.net 作者:new1510 点击:
1、电位器目前用100K,尝试换10K、50K。 2、寻找好机箱,再进行装箱指标测试; 3、寻找更合适的牛; 4、装箱过程,对于牛的摆位还要继续; 5、偶合电容选择更不够多,要继续寻找更好的; 6、三极管还有更多的选择,

 

前言

制作这份前级,大约花了半年的业余时间,这并不是因为制作难度大,而是大部分时间花在反复测试调声上,选零件、调整工作点、测试、听音、再换件、再测试、再听,反反复复,折腾就当做工作减压吧。
现在写完这篇文章,并不代表示这份前级制作的终结,感觉还有很多想法要花时间慢慢地再去尝试。现在,暂且做一个小结,说说过去了的折腾过程。
以下文章编排顺序,也是我个人整个前级的制作过程,归纳为四个步骤:原理图的确定与分析理解、制作调试、测试检查、进一步折腾计划。搞过质量认证体系的一定会熟悉PDCA


文章目录:
一、电路原理、简单分析、理解
二、制作过程
三、测试与调声
四、进一步折腾谋划

一、电路原理、简单分析理解
1、整机原理图(本图为原设计者拥有,上彩色后有处删除无关部分以增加可阅读性)
 
(整机原理图)

2、音源输入选择:只设置两路,简单够用,通过开关K1高、低电平控制Q217、Q203、Q238来实现继电器通、断开。开关K只有小电流经过,保护长期工作寿命。整机只设置两路音源,如CD与DAC音源对比,切换即可。
 
(切换部分电路)

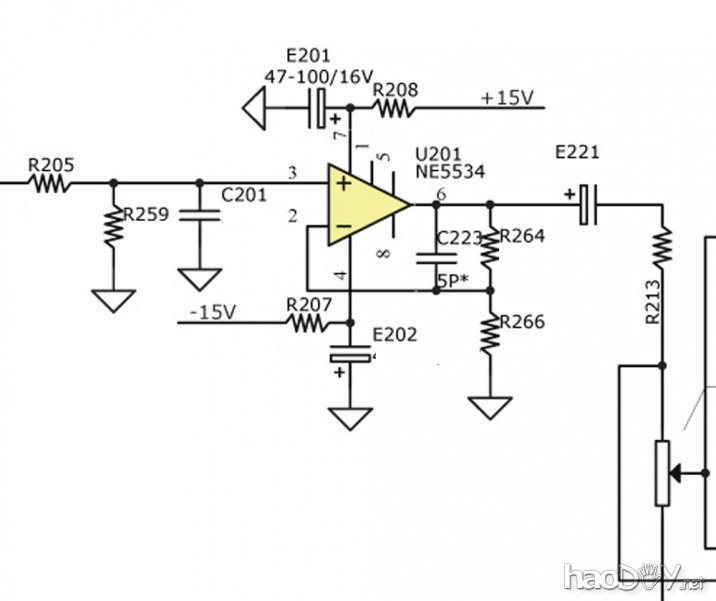
2、OP缓冲:增益为1。本级为单独一组供电,采用三端稳压管7815和7915后得到±15V。
#p#分页标题#e#

 
(OP缓冲部分)

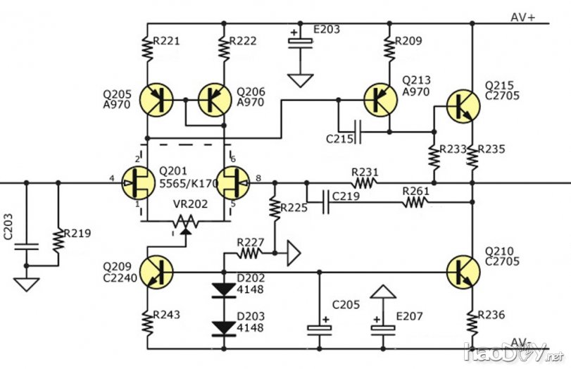
3、放大部分:采用了分立零件,电路简化来说是两级放大。
第一级为差分输入,由晶体管Q201组成(可选择孪生管NPD5565或配对的2SK170管),差分单管设置为1MA,电流大小由Q205,Q206和1N4148组成的镜流源,提高电路的共模信号抑制、抗干扰能力。。
第二级Q213、Q215也可以拆分成电压激励和电流输出,输出管电流设置为7MA,在放大区可以获得最小的失真,但是效率不高。
Q209、Q210是比例电流源,提供差分和最后一级的电流。
R231,R225组成环路直流反馈,确定整机增益取值,还稳定输出端中点,保证电路的稳定性。
电压设计为25V。


 
(OP缓冲部分)

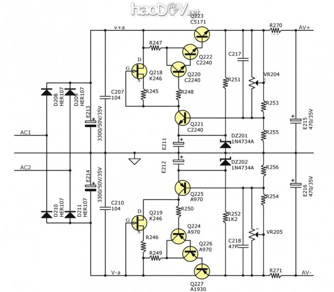
4、电源采用传统串联电源,为分立线路放大供电,输入AC为25~28V,稳压输出电压设置为±25V,相关原理计算可参考教科书。线路放大部分电压取值较高,有利于防止大信号输出过载,也有利于增加电压动态余量。
 
(串联电源部分)

5、参考线路:某厂机phone线路图,与本机线路类似,主要不同第一、二级均采用渥尔曼线路,做为我调试计算取值参考。



二、制作过程
说明:以下图片拍至不同制作时间,零件和取值均有调整,并非最终结果,但不影响文章叙述。
1、PCB整体
有了线路原理图,并经过前两版的仿真验算、测试、调整,并不能认为作品完美了。个人认为 要把电路的能力全部发挥出来 主要就看布线了,合理的布线布局决定整个声音好坏。布线讨论地线最多,地线承受了太多不能承受的鸭梨,每个出色的机器地线都让人惊叹。

 

#p#分页标题#e#

 



2、零件的选择:
对于前级这类小信号放大电路,要减小一切噪声,因此,首先采用低噪声零件是我需要的,其次,选用原厂原装优质品。电阻以蓝色DELA为主。三极管选用东芝低噪音管2SA970,2SC2240。输出管为2SC2705。电源管2SA1015,2SC1815也不错的选择。采购主要是过去留下,当时觉得不错,一次采购了较多,可以从中挑选。

 
 
 
 



3、电源部分制作:
对于串联稳压电源,我还是想办法降低电源噪声、内阻。稳压二极管选用ON产1N4734A,电流取值在10~20mA范围。电流大小,影响热噪声、电源波纹、稳压特性。选管挑选经过长时间老化,初选后,再按设定电流增加10~20%进一步细选,优质稳压管是优质电源的保证。
(正负电压配对、老化的小平台)

 

与稳压管并联电容E211、E212的牌子、容量大小等的选择,也会影响电源和音色,不同的选择有不同的结果。
取样电压调整,我没有使用微调电位器,担心电位器长久工作不稳定而造成电压微小波动,影响到声音,最后直接使用固定电阻。


 

#p#分页标题#e#4、OP缓冲:
这部分零件不多,制作没有难度,IC座选用正凌的,调试过程换过一些运放,后期把IC座拆除了,尽量避免接触不良造成玄学效果。选择不同运放,部分电阻适当调整会更好。我只采用低廉5534,太高级真品运放研究不多。
 

5、音量电位器
刚开始选择了这种较便宜电位器,手头储备,没有特别挑选,左右有少少不平衡,在首次测试结果中也体现出来,
 
后来换了,不过实际声音还不错,稍亮丽一些,所谓一分钱一分货。
 
PCB板留有轴柄接地点,方便接上电位器外壳,这个也有利于降低干扰,提高信噪比。

 

6、放大部分
放大部分,调试的零件不多,焊接无错即可完成,上电,调整VR202,直到输出端电压接近0V,由于是直流负反馈,晶体也有温度,这些因素,中点电压会飘移,须通电一小时以上或更长,并不断修正调整中点。
我认为左右声道放大电器指标一致很重要,所以左右声道相同位置的晶体管也进行配对,好在零件不多,增加的难度不算大。另外,5565虽说是孪生管,按理应该内部参数一致,但我还是上机挑选误差小的。



 
 
100欧可调电位器上机前,须把调到中点位置,选用优质电位器是必须的。长时间工作,劣质微调的害处,不用多说了。
 

7、首次完成效果
#p#分页标题#e# 

从挑选零件到焊接完成,大约花了两个多月,在这种裸奔状态,存在着各种干扰源,出声是没有太大问题,只是如何调试得到想要的声音及整个设计能否达到要求


三、测试与调声
堆砌了一大堆烧料的板,又经过电路仿真、参考了一些厂机,焊好首次开声,是否声音就可以完美无敌呢?我的答案是否定的。
引用一句口头禅:音响指标好的系统不一定声音表现好,但声音表现好的系统其音响指标一定不会差。
因此,我首先尝试做好测试指标后,再去换件调声。
测试,不仅仅是看数据、看结果,还要根据结果,找出缺陷和问题,针对的进行修正。

1、这是首次测试的结果,如下图:
图301.jpg 
这图可以看出,失真不大,在可接受范围。首先,左右声道不平衡,这个好办,更换和选择更好、更平衡的音量电位器。
 
另外,Noise部分有点大,我想主要是PCB裸奔状态没有屏蔽、接地没好好处理、电源还需要改进。
在另一个测试图很好反映了噪声信号问题,也反映了裸奔的板容易受到外界干扰,要首先解决。
 

2、首先对接地位置,如输入端、音量部位、电源、放大、电容等进行多个点的选择,最后确认噪声最低的点在电源部位,测试时50Hz峰谷最低,失真也是比原测试低了很少的一点。
 

3、增加铁板底板、面盖。
 
 

加上铁底板能够感受到变化最直接的方式,其实很简单,不过也不太正宗,我把输出电阻改小为100欧,接上目前手头最垃圾的60欧耳机,改变PCB架空铜柱的高度、方向,可以清晰听到每一次的改变时,交流声、受外界干扰的声音的变化,最小的就是最好的。当然,比这个更好的方法也有,这个留给大家一点想象空间吧。

4、增加地线汇流条
 

 

5、去掉所有IC座,减少接触不良及接触电阻。
 

6串联电源的调整:
对于串联电源这一传统得掉渣的线路,本来亦没有什么说的。不过某天看某厂机线路图时,发现它的稳压管电流比较大,分压取样电阻取值较小,所以也试了一下。这里稳压管电流取10mA,分压取样电阻为5.6K+1.8K,计算电流分别=10mA+3.4mA=13.4mA,分立放大线路的静态电流为9mA*2=18mA,这两个电流的比例,不懂解释。改过之后,原调整管的散热片加到4cm高,正常工作下是热而不暖,算是电源也工作A类吧。

(原来图见楼上,)

(修改一)

(现在的)



#p#分页标题#e#7、频响测试
频响测试是由1212经过1541DAC输出到前级测试得到的,高频20K下降是1541正常现象,不过5K~20K下降很大就不正常了,说明某些电容选择不合适,具体是哪个电容,我通过信号仪、示波器配合,边测边更换,具体见后文。
图302.jpg 
上示波器分级检测查找波形,首先为了方便接线,在输入RCA端加线钩。
 


输出端加600欧负载电阻。

 

牛,采用两只:丢哪马(双15V)+马烂屎拆机E牛(双28V)
 
整体



(注:图中上曲线为输入信号波型,下为输出信号波型,以下相片均同)
不接600负载测试时,得出的数据我认为实际意义不大,如下


接入600电阻负载后测试

 

小信号输入测试,主要看交越失真
 

大信号输入测试,削波
 
方波测试,调整电容
 
20K方波测试,信号源不给力,输出波园头了,看输入与输出波形保持。
 
50K方波
 

上述相片为调整后结果。与原设计原理图比较,调整了很多零件、、修改容量或阻值,只为使线路之达到更佳的工作点。如图上金膜电容,容量是220P,测试中小信号时园头,最后去掉没有使用。



8、调音关键部位:
#p#分页标题#e#这个音频偶合电容,可以有很多选择,我试过几种,最后采用的是从松下DVD机拆下的依娜caf电容,虽然是100u,但个人觉得在我的系统中不错,不排除有更合适的选择,希望以后继续尝试

 

9、听音感受
听感,这些都是大家很关心的事,也是很个人的东西,年龄、爱好、阅历、系统…………等等不同,都无法统一。

对于我个人来说,玩得开心就是了,现在裸奔状态,并不是最佳的,简单说说目前个人听感,国乐、交响乐没有以前的尖利感,弱音表现,好久听不累。相信找到合适机箱会更好。



10、以下是目前调整后的相片,可以和楼上图片对比。



暂时完成的一些相片。
1、总体
 
2、串联稳压电源
 
3、电源滤波电容
 
 
4、分立放大线路
 
 
5、切换开关
 


补充:加铁底、铁盖等后的一次测试,

 
频响



四、下一步折腾谋划
#p#分页标题#e#1、电位器目前用100K,尝试换10K、50K。
2、寻找好机箱,再进行装箱指标测试;
3、寻找更合适的牛;
4、装箱过程,对于牛的摆位还要继续;
5、偶合电容选择更不够多,要继续寻找更好的;
6、三极管还有更多的选择,要继续尝试;
7、要继续向厂机和高手学习,做更多的听音比较……………………


后记:        
PCB板上零件经过这番折腾,至少有一半的零件拆除过,好在PCB质量还不错,没怎么损坏,只坏了一个金膜电容的过孔,电容这也是整个调音过程中装拆最多的。

另外,PCB上标注是元件编号,再另列出元件表,把每次调音改动效果,对应列出,而且也能方便的与原理对应查找。如在PCB上直接标注零件数值,个人认为虽然方便,但不太科学。

折腾了半年,觉得做好一样东西并不容易,质变的过程是由量变积累的。调整的过程,远不止上面所讲的这些,还有可以写很多,不过这些都没有留下相片,所以,留给以后交流吧。

以上是个人制作中前级的过程,供大家交流学习,如果有不妥之处,还请指正。

谢谢大家,谢谢论坛提供交流平台




(责任编辑:admin)
织梦二维码生成器
顶一下
(2)
33.3%
踩一下
(4)
66.7%
------分隔线----------------------------
发表评论
请自觉遵守互联网相关的政策法规,严禁发布色情、暴力、反动的言论。
评价:
表情:
用户名: 验证码:点击我更换图片
栏目列表
推荐内容