我的胆式lm1875同2寸小箱
呵呵,向各位烧友道个歉先,我骗大家了,没有什么胆式的1875,只是有意将火牛同电容裸露模仿一下胆机而已.有做这套床头音响的想法是源于以前从SONY LCD TV上拆得几个喇叭开始的,得到那几个喇叭试听后兴奋不已,还发了贴:
一有时间就搞搞,算算竟然差不多两个月了











1875没啥说的了,布线合理的话相当不错的,我做的这个底噪没有,要是喇叭再小点塞耳朵里或许能听到点,呵呵,大家是不是会觉得牛同电容小了点啊?其实不会的,实测最大音量直流2V压降,因为喇叭是16欧的.
倒是喇叭要好好夸奖一下,如果盲听后再告诉你是个2"的箱子,你只会说我在大忽悠,听过的同事无不称奇.我也不知道为何会这么好,箱子打了胶拆不开,无法研究内部,从塑胶缩水的痕迹来看是个迷宫箱.


分频器上面的透明板边缘的蓝光是会随音乐闪烁的,呵呵

装机如意,永不冒烟

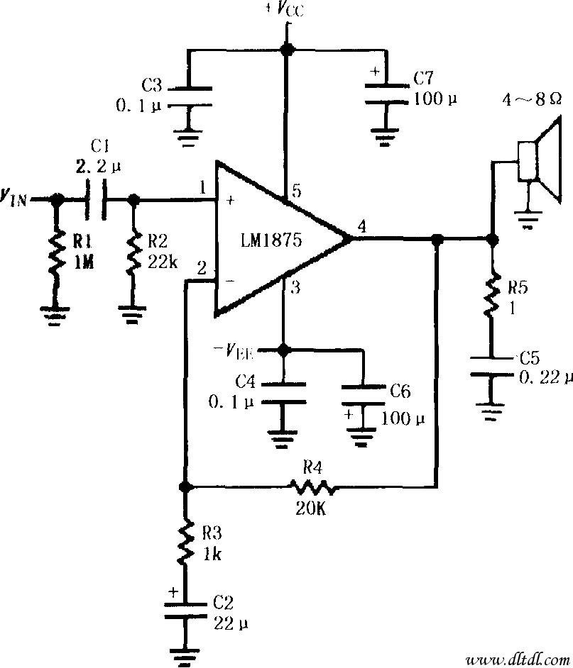
如图所示为LM1875的双电源供电音频功率放大电路。输入信号VIN经过C1耦合到LM1875的1脚,功率放大后从4脚输出加到扬声器。R5、C5串联接在输出端用以抑制高频噪声。正电源 VCC、负电源-VEE分别接在5脚和3脚,并且采用100μF电解电容与0.1μF小电容并联作为电源去耦滤波,其中0.1μF小电容主要滤除高频噪声。
-

-
原装LM1875T 单声道发烧级功放板 音箱功放机pcb制作diy套件散件
(责任编辑:admin) |