今天终于买到耳放套件,我自己住在佛山,找佛山佬拿货也相当方便,不过要说说的是,今天还是有老毛病,少给了几颗螺丝,一隻ero104,但多给了两只220的伟信电阻和100p色环电阻两只,我这耳放是伟信电阻版,焊了一半才记得要上论坛交作业了,焊工略差,DX们多多见谅.
上聽感,事先說明一下,我自己剛滿16歲(聽力是沒有問題的),我對我自己的作品做一個中肯的評價,但很怕被別人說我是托,但上面兩位朋友希望我說一下,那我就說一下吧
我自己試機是是用松下SL-p770+索尼TA-v925e前級(帶雙pcm58 DAC)+ad797+耳房電路+索愛w910的原裝入耳式耳塞,配搭起這耳房線路,覺得中頻太好了,使得高低很奇怪,所以現在使用opa2604ap,這運放擁有的人也不少,更方便對這線路作一個充分的瞭解,為了評價得更中肯,我一邊聽一邊打字,有發現錯別字的,請大家啊指正一下
首先先說好的,不可否認,這耳房如我的一個朋友所說的,聲音很暖,中頻的表現了只可以用恐怖來形容,聽我自己刻錄的惠威t200試音碟(誰叫自己窮),聽蔡琴的《渡口》鼓聲的分量恰到好處,雖然中頻很突出,但一點也不影響分析力,這種感覺很舒服,可是我自己喜歡重量級低頻,自己私人用的是雙6.5寸的落地箱,開始時還不適應這麼好的中頻,說真的到昨晚深夜1點時,用這耳房聽歌,真的很舒服
高頻也是很柔順,opa2604的高音我很喜歡,開大聲也不吵耳,用陶封的5532,聽久了會煩的,聽akon的《freedom》這張專輯,聽流行歌也同樣不錯akon的嗓音如果音響的配搭不當,很容易變成很難聽的類似嘯叫的聲音,我自己的做的前級(可以搜索我以前的帖子)運放配搭不當,聽起來比死更難受,用op275、se5532afe、5218、ad827連4558都上了,怎麼都銷滅不了聽akon嗓音的煩躁感,就是只有2604可以留下,唉,說多了些無關的東西了,迴歸正題,我現在的配搭,聽akon的歌是完全沒有用我自己的大音響的那種煩躁感,一切都很到位,而且聽到很多我被大音響的煩躁感干擾而聽不到的很多細節。
不知道是我的耳塞的問題還是這電路本來的特性,低音下潛不深,我到此也就對這耳放的一點遺憾,耦合電容都加大到了10uf,40Hz以下都下不去了,我自己又對低頻的質感情有獨鐘,面對這不可改變的事實,我自己只有改變自己的聽音方式來接受我自己辛苦製作的耳房了,或者買多一副更好的耳機。
由於我自己的這套耳放的聲音不代表所有佛山佬偉良E2耳房的聲音,各人有各人的聽感不同,而且各人製造耳放的材料可能存在不同,我志在給大家一個對我自己耳放一個中肯的評價
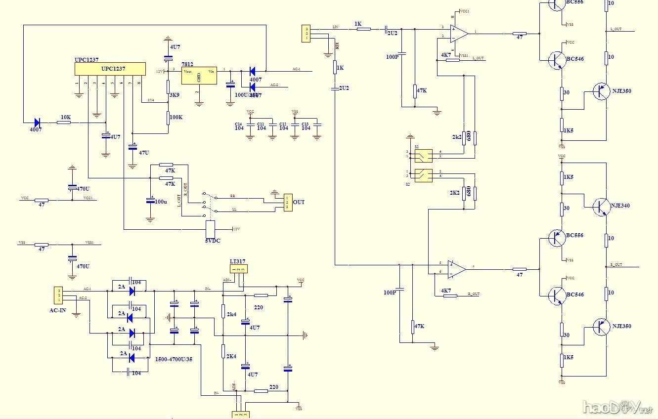
還有我奉上自己弄耳放時的一些問題,希望能給想做這套耳放的朋友些幫助,做這套耳放時一定要先焊小的零件先再焊大的(呵呵,這個泡過論壇的人都知道的),上電的時候先不要上大管子先,測470uf電容兩端的電壓,兩個電容的電壓應該都是DC15v左右,如果電壓與這個數值相差太大的話先檢查電路,看有沒有裝錯零件,還有測運放座1、8兩腳的電壓,應該在30v左右,檢查無誤才裝上管子和運放沒有檢查的,放煙花可別找我,至於運放一定不能上 ad827,這一定要切記的,我試音時嫌中音太好了,試過用827,想來調一下聲,誰知原來這電路也不是運放這麼簡單,引用偉良淘寶上的話“先分析一下著名的莱曼耳放电路,原机超过500美金,原电路是典型的运放OP+晶体管扩流输出,扩流部分采用交叉偶合射极追随方式,有很高的电流放大能力和很低的失真,输出管静态电流超过40mA,耳放而言处于甲类工作状态,运放反馈为无大环反馈”上了827之後,有大概0.5v每聲道的直流輸出,管子狂發熱,用耳機聽全是噪音,不知道是不是自激了
我的直播到次結束,謝謝收看!!
放到後面怕大家看不到,所以我搬到前面來了





耦合也上好啦

不好意思,昨晚路由器出故障了,继续上图,真的是一步一個腳印啊
上好推動管測試,沒煙花,呵呵

試音中
AD797單轉雙,不過我覺得這運放配這塊板子太暖聲了


這張照片曾經在我的QQ群裏掀起了小風波

上聽感,事先說明一下,我自己剛滿16歲(聽力是沒有問題的),我對我自己的作品做一個中肯的評價,但很怕被別人說我是托,但上面兩位朋友希望我說一下,那我就說一下吧
我自己試機是是用松下SL-p770+索尼TA-v925e前級(帶雙pcm58 DAC)+ad797+耳房電路+索愛w910的原裝入耳式耳塞,配搭起這耳房線路,覺得中頻太好了,使得高低很奇怪,所以現在使用opa2604ap,這運放擁有的人也不少,更方便對這線路作一個充分的瞭解,為了評價得更中肯,我一邊聽一邊打字,有發現錯別字的,請大家啊指正一下
首先先說好的,不可否認,這耳房如我的一個朋友所說的,聲音很暖,中頻的表現了只可以用恐怖來形容,聽我自己刻錄的惠威t200試音碟(誰叫自己窮),聽蔡琴的《渡口》鼓聲的分量恰到好處,雖然中頻很突出,但一點也不影響分析力,這種感覺很舒服,可是我自己喜歡重量級低頻,自己私人用的是雙6.5寸的落地箱,開始時還不適應這麼好的中頻,說真的到昨晚深夜1點時,用這耳房聽歌,真的很舒服
高頻也是很柔順,opa2604的高音我很喜歡,開大聲也不吵耳,用陶封的5532,聽久了會煩的,聽akon的《freedom》這張專輯,聽流行歌也同樣不錯akon的嗓音如果音響的配搭不當,很容易變成很難聽的類似嘯叫的聲音,我自己的做的前級(可以搜索我以前的帖子)運放配搭不當,聽起來比死更難受,用op275、se5532afe、5218、ad827連4558都上了,怎麼都銷滅不了聽akon嗓音的煩躁感,就是只有2604可以留下,唉,說多了些無關的東西了,迴歸正題,我現在的配搭,聽akon的歌是完全沒有用我自己的大音響的那種煩躁感,一切都很到位,而且聽到很多我被大音響的煩躁感干擾而聽不到的很多細節。
不知道是我的耳塞的問題還是這電路本來的特性,低音下潛不深,我到此也就對這耳放的一點遺憾,耦合電容都加大到了10uf,40Hz以下都下不去了,我自己又對低頻的質感情有獨鐘,面對這不可改變的事實,我自己只有改變自己的聽音方式來接受我自己辛苦製作的耳房了,或者買多一副更好的耳機。
由於我自己的這套耳放的聲音不代表所有佛山佬偉良E2耳房的聲音,各人有各人的聽感不同,而且各人製造耳放的材料可能存在不同,我志在給大家一個對我自己耳放一個中肯的評價
還有我奉上自己弄耳放時的一些問題,希望能給想做這套耳放的朋友些幫助,做這套耳放時一定要先焊小的零件先再焊大的(呵呵,這個泡過論壇的人都知道的),上電的時候先不要上大管子先,測470uf電容兩端的電壓,兩個電容的電壓應該都是DC15v左右,如果電壓與這個數值相差太大的話先檢查電路,看有沒有裝錯零件,還有測運放座1、8兩腳的電壓,應該在30v左右,檢查無誤才裝上管子和運放沒有檢查的,放煙花可別找我,至於運放一定不能上ad827,這一定要切記的,我試音時嫌中音太好了,試過用827,想來調一下聲,誰知原來這電路也不是運放這麼簡單,引用偉良淘寶上的話“先分析一下著名的莱曼耳放电路,原机超过500美金,原电路是典型的运放OP+晶体管扩流输出,扩流部分采用交叉偶合射极追随方式,有很高的电流放大能力和很低的失真,输出管静态电流超过40mA,耳放而言处于甲类工作状态,运放反馈为无大环反馈”上了827之後,有大概0.5v每聲道的直流輸出,管子狂發熱,用耳機聽全是噪音,不知道是不是自激了
我的直播到次結束,謝謝收看
经过两天的试听,发现高音有所欠缺,也就是高音太少了,今天上網查了些關於萊曼耳放的資料,要在大電容那裡並聯一只小電容,所以今天在10uf耦合電容處再並多一只ero0.1uf,高音明顯好了,聲音清晰了許多,但聲音還是相當平衡,逐漸向我想要的音色進發,現在想換電阻很麻煩,把33的電阻換成47或51也是相當困難,重新拆裝真的不容易,所以自己還是先煲煲,等零件老化得差不多時再作調整

(责任编辑:admin) |