|
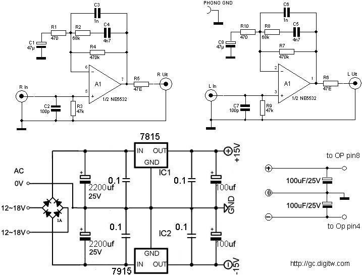
雖然目前的音樂格式大都以數位音訊為主流,但還是有許多人喜歡以往類比的黑膠唱盤所播放的音色,或是家中又翻出了早年的LP唱片! 現在這樣的復古風潮讓LP又有了特定的喜愛族群。 最近因朋友的請託, 要我讓他可以把家的LP唱盤再拿來使用,所以為製作了一個簡單的MC(動圈式)唱頭放大器,從網路上找到一個簡單的電路, 再加上一個簡單的雙電源穩壓電路,結合成一個DIY的 LP MC 唱頭放大器,如下圖: ![]() 電路非常的簡單,但由於唱頭輸出的電壓峰值很低,所以這樣的放大器的放大位率都會很高,所以雜訊的處理就要非常的小心了,所以我在LAYOUT上做了一些屏蔽的處理,以下就是LAYOUT及零件的配置圖: ![]() #要觀看大圖請對圖按右鍵另存新檔 電路板底片圖下載:MC-RIAA-BL.pdf
DIY時的一些照片: ![]() ![]() 左邊那張是完成零件焊接後的照片,右邊那張可以明顯看出中間多出了一片焊接在電路板上的屏蔽銅片,這是為了減低電源側對放大電路側的干擾而設計的,我在LAYOUT時已留了備用的接地焊點,在這裡我用一片銅箔來焊接,你也可以用還沒製的空電路板來替代。 ![]() 這張是裝在機殼內的照片,並加上的音訊選擇的波段開關來選擇除了使用LP唱盤以外的音訊。雖然電路板上我原是使用12-0-12輸出的變壓器來做全波整流,但你也可以如上照片中使用單組的0-12(~18)V的變壓器,以半波整流的方式棧達成供電,只要接中間及另一側(左右均可)的端子點就可以了。 注意事項: 由於此類放大器的放大倍率很高, 所以接地一定要做好,通常LP唱盤都會有一絛獨立的接地導線,一般來說要接到放大器的金屬機殼上,但如果你使用的是如我一樣的膠塑機殼,那一定要注意,要如我上張照片那絛綠色的導線,連接一個端點讓LP的地線來連接,另一端接至電路板上或電源的地端。 由於需要這個電路的人一定不多,所以我是不會製作廠製PCB的,有需要的人,只能自已以感光電路板來自製了。 電路板底片圖下載:MC-RIAA-BL.pdf (列印時請取消PFD自動縮放的選項,印出的比例才是對的) (责任编辑:admin) |
||||||||||||||||||||||||||||||||||||||||||||||||||||||||||||||||||||||||||||||




























