![]()
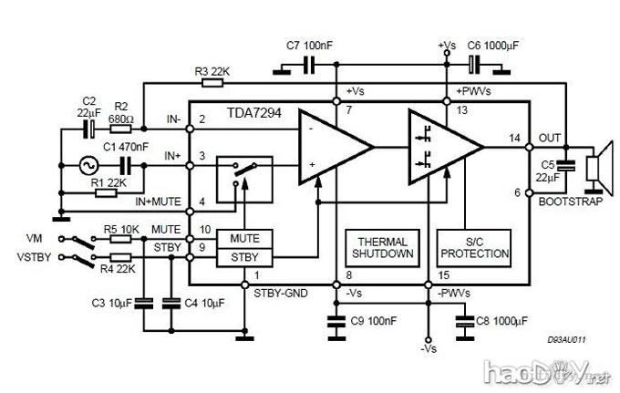
2、最小放大倍数与最合适放大倍数 前面提到放大倍数越小,负反馈越深,频响越宽,但也越不稳定。这几个功率放大芯片的相位裕量都不大,因此放大倍数不能很小。LM1875、TDA7293、TDA7294的数据手册里面都提到了最小放大倍数,LM1875是10倍,TDA7293、TDA7294是20倍。LM4766和LM3886虽然没提到最小放大倍数,但数据手册里面的标准电路和默认测试条件都是20倍(反馈电阻是20K/1K)放大。LM1875同样是20倍,TDA7293、TDA7294是32倍(22K/680),笔者称之为最合适的放大倍数。除特殊要求外,我们应该使用最合适的放大倍数,这样会得到最佳效果。 3、 功率IC的并联 前面提到单个IC芯片的最大输出电流往往不能满足要求,需要多个芯片并联来提高电流输出能力。多芯片并联不仅能提高最大输出电流,还能减轻每个芯片的负担(相当于负载阻抗增大了)、发热量降低、音质也会得到改善,好处多多。 当多个芯片并联运行时,要注意以下几个方面。 (1)每个芯片的输出端要要串联一个均流电阻(1%精度的0.1欧姆大功率电阻)后才能接在一起,不然会导致某个芯片过热,自激,甚至烧毁,如图28所示。 (2)决定放大倍数的两个反馈电阻需要用0.1%的高精度电阻。 (3)各个芯片的中点偏移相关不要超过5mV,可以采用直流负反馈电容、直流伺服、调零电路等办法达到要求。 在这几个芯片中,TDA7293是内置多芯片并联的,多块芯片的并联非常简单,与刚才讲到的并联方法不一样,输出端可以直接并联,不需要均流电阻,如图29所示。TDA7293内部分为电压放大级与电流输出级,并联运行时,一块芯片接成主芯片,由它完成电压放大功能,其余芯片接成从芯片,电压放大部分不工作。电流输出级和主芯片并联在一起,由主芯片电压放大级推动,因此不需要高精度的电阻,也无考虑中点偏移一对致性问题。 ![]()
![]() 4、 散热 这些芯片都内置了SOA保护电路,温度升高时,保护电路会限制输出管的电流,温度越高,输出电流越小,把功耗控制在管子的安全区域内。很明显,如果散热不佳的话,输出电流会变得很小,声音变差,甚至出现声音突然中止。 LM1875的管芯到外壳的热阻为2摄氏度/W,其余芯片的管芯到外壳的热阻为1摄氏度/W,,保护电路检测到芯片温度升高到150摄氏度时会使芯片停止工作。 热阻和管芯极限工作温度决定了最大允许功耗,从表3中可看出,除LM1875外,LM4766、LM3886、TDA7293、TDA7294的最大允许功耗其实是一样的。由于LM4766内含两个声道,单个声道的最大功耗是一半。我们知道甲乙类电路最大功耗的Pmax=Us平方/(2PAI平方*Rl)+Pq,其中的Us为电源电压,Pq为静态功耗。由于静态电流相差不大,那么根据公式,对于相同负载(LM4766是双声道芯片,计算最大功耗时要将负载阻抗除以2),极限连续工作电压也是一样的。也就是说,这些芯片的最大连续输出功率其实没什么区别,换句话说是芯片的封装形式决定了芯片的最大输出功率。最明显的证据就是国半的LM4766和LM4780,两者都是双声道芯片,几个问题结构相同,LM4766与LM3866封装相接近,每声道最大输出功率大大小于LM3886,而LM4780采用了巨大的27脚封装,使和它每个声道都能输出接近LM3886的功率。 (责任编辑:admin) |


































