|
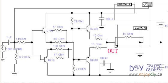
本贴介绍一个Buffer(缓冲器)线路,值得烧友参考。 在设计精密的前置放大器内,Buffer会设置在馈至录音座的输出端上,用意是不让录音座将信号分弱,Buffer的输入阻抗很高,通常都在兆欧以上。这样高的阻抗,当然不会把信号电流削弱。Buffer的输出阻抗很低,这样才可以容忍长的输出引线,而不敢导致损耗。Buffer本身完全没有放大作用,如果输入电压是两伏,输出电压也是两伏。但良好Buffer输出的电流可达100毫安(即0.1A)以上,足够推动耳机有余。 Buffer因为输入阻抗高,不会“扯低”信号电压微弱的信号,不致被“扯掉”,保持整个信号的完整,微丝细眼不受损失。 有时,我们在信号的过程内加插一个元件,例如是Graphic Epualizer音频调整器或者是电子分音器,往往觉得音色蒙上一层纱,部分原因就是这些微丝细眼的地方被削弱,Buffer就能在这方面补救。 Buffer是一个很重要的介面(Interface),放在真空管前置和晶体管后极中间,能使两者更适合,胆前置的输出阻抗,往往很高(一千欧以上);晶体管后极的输入阻抗,往往很低(两万欧左右),这并不是一个很理想的搭配。撇开音色搭配不说,阻抗的搭配,有可能影响大局,最容易听出的是低音受损。如果有一个Buffer放在中间,成为前置和后极的介面,阻抗的匹配才达理想。一部前极拖几部后极,更非用Buffer不可,用胆前置推晶体管后极,Buffer是一个很理想的介面。 本线路是简化了的Buffer,每声道只用了四个晶体管,Buffer没有放大作用,无需加负反馈,整个线路的结构简单,复杂部分全在电源供应上。调节PCB板上的R9/10和R15/16可以决定每声道的静态电流及输出电位,按PCB的标准配置,静态电流在40-50mA左右,必须加一定体积的散热器,输出会有一定的电位,所以输出串联了电容作为隔离(220-470uf)。 (责任编辑:admin) |





















