|
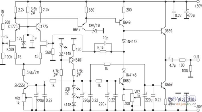
前置放大器在音响电路中起着承前启后的作用,它对于阻抗匹配、动态扩展及临场感的表现等都有影响。此款前置放大器各级都为单端放大,每级都必须有足够的工作电流,使其工作在甲类状态。甲类单端放大器其谐波中的奇次分量会被电路本身“吸收”掉,而偶次谐波却大量存在,因此好的单端放大器其放音效果大都声音圆润通透。尽管单端放大器的静态技术指标要低于全对称推挽类机,但由于其有更佳的可听性而深受发烧友的喜爱。本放大器第一级使用孪生管K389,用它和C1775构成性能优越的共源共基输入级,大大拓宽了本级的频率响应;第二级用B647构成缓冲级,加入此级可改善下一级的接口失真,由于这一级信号摆幅不大,所以在B647的集电极上串入一支18V的稳压管,以降低B647的管耗,减少热噪声;第三级为主放大级,个人认为这一级使用共射电路较好,声音会显得温暖厚实一些,如果使用共射共基电路,会使声音变得稍许冷艳,由于这一级输出阻抗较高,因此在后面再加一级缓冲放大级,以使整个放大器具有较强的负载能力和极低的输出阻抗。电路中三只D669和一只B649都必须装上散热器。为了充分发挥这款前置放大器的性能,具有甲类电源之称的并联式稳压电源是其最佳的黄金搭档。 本机调试非常简单,调VR1使第一级负载电阻2.2kΩ上压降为5.5V,调VR2使主放大级中点为0V即可。调试完毕再煲机三到四个小时,待放大器各工作点进入稳定状态后即可正常投入使用,它那一尘不染的音色一定会让你过耳难忘。 (责任编辑:admin) |

























