最好的电子音响科技diy制作网站

haoDIY_音响电子电脑科技DIY小制作发明

当前位置: 主页 > 音响DIY > 功放DIY > 前级DIY >

TC9153AP音量控制电路的DIY

时间:2012-08-22 16:26来源:未知 作者:admin 点击:
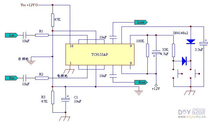
电子报》介绍TC9153应用的文章发表了很多篇,按文章介绍我DIY没有成功。后《电子报》又发表了《应用TC9153的思考》一文,DIY后音量可调节了,但噪声大得无法使用,按文章介绍调整R1电位器无效。 由于东芝公司的电子文档没有直接给出TC9153的应用电路,本人不
电子报》介绍TC9153应用的文章发表了很多篇,按文章介绍我DIY没有成功。后《电子报》又发表了《应用TC9153的思考》一文,DIY后音量可调节了,但噪声大得无法使用,按文章介绍调整R1电位器无效。
    由于东芝公司的电子文档没有直接给出TC9153的应用电路,本人不得已只得硬着头皮啃那文档,终于找到原因:原来《应用》一文把地线搞错了,怪不得他本人也出现了“嘟嘟”、“嗞嗞”的脉冲噪声。现本人把可用的电路图绘制如下,供没有DIY成功的朋友们制作、参考。另外,本人建议DIY时最好把该电路放置在前置输入端,原因是该电路过载能力较差。我修改以后的电路原理图如下:

TC9153AP音量控制电路的DIY



    该IC原理就是一个电位器,故可在输入端分别串联一如上图所示的R1、R2电阻。经本人试验,当电阻为47K时,用大动态CD片放音还会出现失真,当加大至68K后失真消失,所以DIYER可根据实际情况选择该电阻大小。本人的后级放大倍数为96倍,深夜测试时喇叭一米处基本听不到噪声,该IC音量控制效果也极好。
    自己做的PCB,虽然丑陋一点,但是毕竟花费了几天的心血,而且这才是真正的DIY~~~

TC9153AP音量控制电路的DIY



   这里需特别说明的是:
1)这里音频地与电源地必须严格分开,不然会引入10Hz左右的调制脉冲;
2)与R3电阻并联的C1电解电容主要是控制初始音量大小,容量大则初始音量大,反之则小。
3)不必对IC进行屏蔽,当然屏蔽最好。
    一切调整好以后,就可以用了,我是把这个小扳子放到功放机箱里,靠近输入端子的空闲位置了,看起来还不破坏原来功放的布局和美观吧?

 
 
TC9153AP音量控制电路的DIY (责任编辑:admin)
织梦二维码生成器
顶一下
(0)
0%
踩一下
(0)
0%
------分隔线----------------------------
发表评论
请自觉遵守互联网相关的政策法规,严禁发布色情、暴力、反动的言论。
评价:
表情:
用户名: 验证码:点击我更换图片
栏目列表
推荐内容