电子管功放音色纯真而柔美,谐韵丰富,胆味浓郁,深受广大发烧友青睐。今特推荐一款适合普通家庭使用和欣赏音乐的电子管合并式功放。本机通用性强,制作简便,成功率高,升级换代方便。
电子管功放的负载能力很强,当额定输出功率能达到30W+30W时,其音乐功率可达120W+120W,可带动一对中型音箱,完全能满足家庭影院和欣赏各种室内乐的要求。
本功放电路采用通用型设计方案,功率放大管可采用6L6、6P3P、EL34、6CA7、KT88、6550等,工作状态根据制作者的偏爱,可分别制成A类或AB类放大形式,电路基本不变,只要调整功放栅极负压与部分元件参数即可。
常用功率管作A类与AB类推挽功放应用参考数据表:

一、合并式功放电路简析

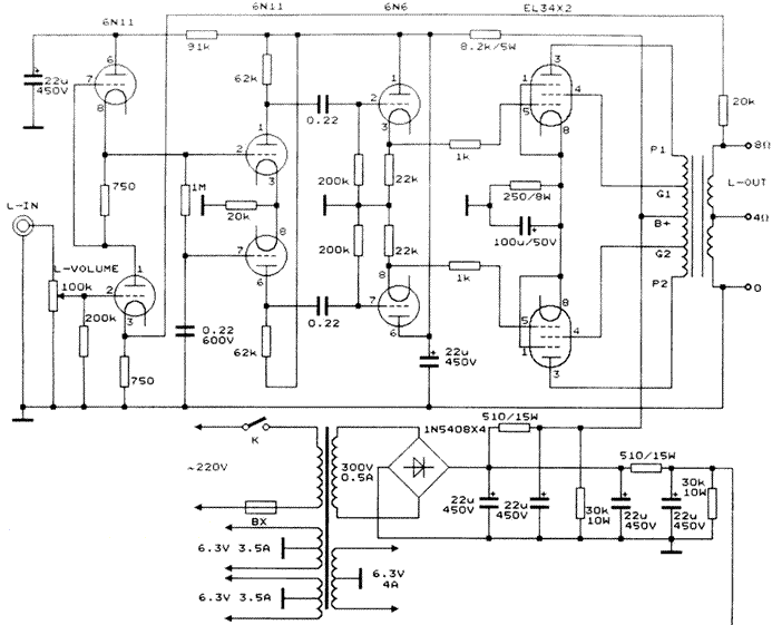
图1 电子管合并式功放电原理图
图l为电子管合并式功放电原理图。输入电压放大级采用目前最流行的SBPP电路,由双三极电子管6N11担任,该管屏流与跨导值大,屏极线性范围宽,输入动态范围大。输入的音频信号由下管栅极输入,工作于共阴极方式;上管工作于共栅极方式,经放大后的音频信号由上管阴极输出。本输入级的特点是:输入阻抗高,输出阻抗低,因此,本前级放大具有传输损耗小,抗干扰性能好,频率响应特性好,特别是高频特性极佳,高频瞬态响应特性好的优点。
倒相放大级采用长尾式倒相电路,将输入级的音频信号直接耦合至倒相级。这样不但拓宽了频响;同时又减少了因极间耦合电容带来的相位失真。本电路由双三极电子管6N1l或6N6来担任。上管为激励管;下管为倒相管。两管共用阴极电阻,并具有深度电流负反馈的作用,故稳定性能好,相移失真小,共模抑制能力强。对上管来说是串联输入;对下管来说是并联输入。当有音频信号输入时,利用两管阴极的互耦作用,使屏极与阴极电流均随之变化,由于两管屏极负载电阻的阻值相同,两管输出电压的幅值相等,而两管屏极的输出电压方向相反,从而完成了倒相放大工作。
值得注意的是:前级输入放大管与倒相级放大管的阴极电位均接近100V,所以在选用双三极电子管代用时不能忽视,因为一般的双三极电子管,其阴极与灯丝之间的耐压均不超过100V,超过此极限电压时,将会导致灯丝与阴极间的击穿。故比较适合使用的双三极管有:6Nll、6N6、12AX7、12AU7等。
此外,还必须注意的是倒相管栅极对地电容的容量可从0.1—0.22μF,耐压400V以上,不允许有丝毫的漏电,否则将会影。向倒相级的工作状态,因此必须选用高质量的CBB电容为最佳。
推动放大级采用阴极输出电路,并将音频推动信号直接耦合至功放管的栅极,由双三极电子管6N6担任。本电路具有输入阻抗高,输出阻抗低,频率响应宽,失真系数小的优点。因为阴极输出器实际上是串联输入式电压反馈电路的特例。对于音频信号来说,屏极是接地点,而由阴极输出,此种电路其电压无增益,电流有增益。
为了使阴极输出器能获得较高的输出,就必须要求前级有较大的输入信号电压,而且要有效地利用阴极器非常优越的特性,其前级也必须输出几乎没有失真的信号电压。本电路的输入放大级与倒相放大级在设计上均保持了足够的增益,而且为确保放大信号的高质量,两级放大器中均有适当的负反馈。
阴极输出器带负载能力极强,它能给出强劲的无削波的推动功率。同时,由于阴极输出电压全部反馈,因而利用负反馈能大为改善功率放大器的各项性能,如非线性失真、频率响应、信号噪声比等均能得到近乎完美的改善。
功率放大器采用高保真超线性电路,超线性功放的显著特点是输出级加有帘栅极的负反馈。在功放级输出变压器一次侧中增加一抽头接到帘栅极,因此,帘栅极上就从屏极输出电压中得到一部分反馈电压。如果功放管栅极上加上正向信号时,此时电子管的屏流增加,于是负载电阻两端的信号电压也增加,也就是说,功放管栅极输入信号和屏极输出信号电压两者相位相反,而增加了帘栅极反馈后,使功放级输出电压有所降低,这表明,应用帘栅反馈时功放级的非线性失真可显著减小,噪声输出降低,频率特性得到改善,功放管等效内阻降低。
在超线性功放电路中,帘栅极反馈电压的深度与抽头位置有关,当抽头位置越接近屏极时,则反馈越深,最终如全部反馈时即成了三极管接法,此时放大器的增益将大幅度减小。为了确保放大器的增益与性能两者兼顾,输出变压器上帘栅极抽头位置按阻抗比0.18计算为最佳,则线圈的匝数比为其平方根,即应设置在0.43处。如功放管采用6L6、EL34时,该管栅极与帘栅极之间放大系数μ约等于8—9,则可求得反馈系数β=0.43/(8—9)≈1/20。
二、合并式功放底板布局

图2 电子管合并式功放底板图
图2为电子管合并式功放底板图。电子管合并式功放的底板布局经多次实践后确定,本底板采用通用型设计方案,有利于改装与今后的升级换代。
底板尺寸为400mmX360mm,方便于放置在标准型机架之上。底座后排中央安装电源变压器,两侧分别安装左、右声道输出变压器,垂直方向放置,电磁场感应最小。
电子管的布局分成三排,最后一排安装左、右声道两对功率电子管,采用标准型瓷八脚灯座,可适用于6L6、EL34、6P3P、6CA7、KT88、6550等各种功率电子管,这样与左、右声道输出变压器距离最近,接线最短,相互感应也最小;中间一排为左、右声道推动电子管,采用瓷九脚灯座,这样与功放级及前级距离最近;前面一排安装左、右声道输入放大管与倒相管,采用瓷九脚灯座,适合于6N1、6N2、6N11、6DJ8、12AX7、12AU7等双三极电子管。
底座前下方为电源开关与左、右声道音量控制电位器;底座后下方为左、右声道输入端子与输出端子,电源进线与保险丝盒。
三、A类与AB类功放型式的选择

根据制作者的偏爱,本机可制作成A类或AB类功放型式,功放电路基本相同,只要适当改变推动信号强度与功放管栅极负偏压,即可制作成不同类型的功率放大器。
为了使制作者能了解A类功放与AB类功放的特点,故特作如下简要的分析,使制作者可根据不同功放类型的:特点加以选择后确定。
图3为A类与AB类推挽功放特性曲线图。
A类功放的特点是:保真度高,音色纯真而柔和,但功放级的输出效率较低,一般只能达到25%—30%。
A类功放输出音频信号电压的波形,与栅极输入的波形完全相似,要达到此目的,功放管必须工作于栅压与屏流特性曲线中点Q的直线部分,功放管的栅极负压必须配置适当,使栅极上的输人推动电压在正半周最大值时,不超过所规定的栅极负压值;同时在负半周时,也不能使栅负压太低,致使达到屏流截止点或屏流曲线的弯曲部分,而引起失真。
图3 A类与AB类推挽功放特性曲线图
所以说,A类功放栅负压必须配置在特性曲线中心段的直线部分,并在屏流截止值一半的位置上。例如EL34功放管的栅负压作A类放大时,其屏流截止规定值为—18V,因此该管的栅极负压值应配置在—9V左右,而前级输入的推动电压变化亦要限制在最高不超过±9V范围之内,这样性能最好、保真度最高。
A类推挽功放中功放管的栅极负压,通常采用自给栅负压方式,使输入电压低于栅负压,功放级始终工作于线性放大的区域内,故栅极始终处于负电位,不会产生栅流,失真也最小。只要按照已经设计好电路中所规定的数值,一般无需进行调试,功放均能正常地工作。
A类推挽功放级的屏极电流在零信号与满信号时起伏变化很小,如采用EL34作功放级推挽放大时,其功放管的屏极电流在零信号与满信号时,均保持在100—120mA之间,这样即保证了A类功放性能的稳定,因此,A类功放重放音的音质细腻而圆润,温顺而柔美,不像AB类功放的大起大落,重放音质粗犷而豪放,强劲而雄壮。
功率放大器的输出功率最终应是扬声器负载上所得的有效功率,因为输出变压器在传输过程中还存在一定的损耗,除去传输损耗后才是实际输出功率。
本机作A类推挽放大时,在8Ω负载下,每个声道的输出有效电压值为14V,则额定输出功率P=142/8≈25W。
AB类功放的特点是:功率强劲,动态范围大。功放级的屏极效率比A类功放高,可达到50%左右,输出功率比A类增加一倍,功放电路与A类基本相同。推动信号比A类强,因此功放管的栅极负压必须用得高一些,使功放管在不工作时,屏极电流比A类放大略小,但当前级有推动信号时,屏流即随之增高,推动电压越大,屏流也越大。
AB类功率放大器如果遇到输入的推动信号过强时,栅极亦会产生栅流,故AB类功率放大器又可分为ABl类与AB2类放大,ABl类放大时不产生栅流,因输入推动电压低于固定栅负压,故栅极始终处于负电位,不会产生栅流。而AB2类放大器的特性已接近于B类功率放大器,其工作点已接近特性曲线的弯曲区域,故在强推动信号输入的瞬间,亦会产生栅流,但输出功率显著增大。
本合并式功放如功放管采用EL34作A类推挽放大时,栅极负压用—18V,而作ABl类放大时,则栅负压取—26V:为了提高推动级的输出电压,可将推动管6N6阴极电阻的阻值适当加大,这样输出电压即会提高。ABl类放大器的工作点并不在特性曲线的直线部分,但由于推挽输出变压的作用,其失真系数亦可大大地减小。
ABl类功率放大器的栅极负压,同样可以取自于功放管的阴极电阻,阴极的自给栅负压电阻Rk是利用功放管阴极电流产生的压降作栅负压之用,其阴极电阻Rk的阻值是依据功放管屏流大小而变化的。如功放管EL34作A类或ABl类推挽放大时,如推挽两管的总电流按照0.1A计算。当功放管栅负压取—18V时,则阴极电阻的阻值Rk:18/0.1=180Ω;如栅负压需加深一些取—26V时,则阴极电阻的阻值Rk:26/0.1=260Ω。
功放级一次侧的负载阻抗取决于功放管屏极电压与电流,同时与功放输出功率的大小均有关系。如功放管采用EL34,屏极电压取400V,屏极电流为0.1A时,则负载阻抗Rz=Va/Ia=400/0.1=4000Ω。但在实际中还必须考虑到功放级的工作状态,如屏极负载阻抗过小时,功放管的工作可能进入特性曲线的弯曲区域内,从而引起失真,此时应适当增加其屏极的负载阻抗,当输出功率为25—30W时,其负载阻抗应为5000Ω左右;而当输出功率增大到50—60W时,则负载阻抗应取6000Ω左右为宜。
本合并式功放如采用EL34功放管作ABl类推挽放大时,其功放级栅至栅极的推动信号电压,由A类功放的38V增加到58V,功放管栅极的负电压亦由A类功放的—18V加深至—26V,因此输出功率亦随着栅极负压的加深而大幅度地增加。功放管屏极电流的变化,亦由A类功放的100~120mA, 变为ABl类90~180mA大幅度地起伏。本机实测功放级的输出电压可达到20V,所以每声道输出功率P=202/8=50W。
ABl功放在使用时,音量控制电位器起初越开越响,继续增大时,当响到一定程度声音即会发毛,扬声器中有时还会出现扑扑声,这表明功放级输入的推动电压过强所致。因为ABl类功放管栅极回路内不容许有栅流产生,当推动信号电压过强时,超过了功放管栅负压的规定值,此时功放级的工作状态已进入特性曲线的弯曲区域内,故导致产生失真。
四、超线性输出变压器的试制
如市售品中难于购得合适的超线性输出变压器时,亦可自己动手进行试制。
先选定推挽型超线性输出变压器的输出功率为50W,一次侧屏至屏的负载阻抗取5000Ω,直流工作总电流取240mA,二次侧的负载阻抗为4Ω与8Ω,要求变压器的频率范围为60Hz~16kHz,变压器的效率取0.8,先进行简化计算:
为了确保变压器通频带范围内的频率特性,一次侧的电感量必须满足下限频率的要求,则变压器一次侧的电感量 Lp=Rp/(4.8×f0)=5000/(4.8×60)≈17H。
(责任编辑:admin)